现货黄金首次站上4400美元/盎司,今年迄今累涨近68%

现货黄金首次站上4400美元/盎司,今年迄今累涨近68%

  格隆汇12月22日|现货黄金首次站上4400美元/盎司,今年迄今累涨近68%。 …
纸黄金和黄金期货适合哪种投资者?

纸黄金和黄金期货适合哪种投资者?

在黄金投资领域,纸黄金和黄金期货是两种常见的投资方式,它们各自具有不同的特点,适合不同类型的投资者。纸黄金是一种个人凭证式黄金,投资者按银行报价在账面上买卖“虚…
江西银行股价下滑成“仙股” 贷款、征信业务违规屡被罚

江西银行股价下滑成“仙股” 贷款、征信业务违规屡被罚

  来源:深圳商报   记者:谢惠茜   国家金融监督管理总局江西监管局行政处罚信息显示,江西银行股份有限公司南昌八一支行因“贷款管理不到位”,被罚款30万元。…
先声药业:签独家授权协议,最高可收10.6亿美元款项

先声药业:签独家授权协议,最高可收10.6亿美元款项

【12月22日先声药业附属公司签独家授权许可协议,最高可收款10.6亿美元】12月22日,先声药…
贵州百灵、福能东方、八一钢铁收到行政处罚事先告知书 投资者可索赔

贵州百灵、福能东方、八一钢铁收到行政处罚事先告知书 投资者可索赔

  2025年12月19日晚间,贵州百灵(维权)、福能东方(维权)、八一钢铁(维权)分别发布:关于公司及相关当事人收到《行政处罚事先告知书》的公告、关于收到中国…
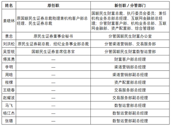
国联民生证券整合再提速!姜晓林出任财富子公司总裁

国联民生证券整合再提速!姜晓林出任财富子公司总裁

  炒股就看金麒麟分析师研报,权威,专业,及时,全面,助您挖掘潜力主题机会! 来源:机构之家   近日,国联民生证券业务整合迎来关键进展。12月20日,据券商中…
上海领跑、广州难掩落寞,超200家头部私募分布有何特点?

上海领跑、广州难掩落寞,超200家头部私募分布有何特点?

  界面新闻记者 | 龙力   哪些城市更容易孕育出头部私募?   界面新闻统计发现,截至12月19日,管理规模超过50亿元的头部证券类私募一共有236家,不管…
小马智行-W午前涨超9% 公司已在广州实现单车盈利

小马智行-W午前涨超9% 公司已在广州实现单车盈利

  小马智行-W(02026)盘中涨超10%,截至发稿,午前股价上涨9.46%,报126.10港元,成交额6061.37万港元。   据证券时报报道,近日,小…
北京人寿总经理王修文:商业模式不能盲目定,要适合自己的才好

北京人寿总经理王修文:商业模式不能盲目定,要适合自己的才好

12 月 17 日,中保新知联合新时代保险研究院主办的“2025 年度中国保险鼎峰 50 人论坛”在北京举办,本届论坛由中央财经大学金融品牌研究所、中央财经大学…
大行评级丨麦格理:上调紫金矿业目标价至40港元 金价带动盈利预测上调

大行评级丨麦格理:上调紫金矿业目标价至40港元 金价带动盈利预测上调

麦格理发表报告指,紫金矿业旗下关键铜矿项目Kamoa-Kakula更新了2026及2027年的铜产量指引,分别调整至38万至42万公吨,及50万至54万公吨,消…
返回顶部