大摩推迟今年首次降息预期,称美联储的重心已从就业转向通胀

嵩明县俊元食品经营部(个体工商户)成立 注册资本6万人民币

嵩明县俊元食品经营部(个体工商户)成立 注册资本6万人民币

天眼查App显示,近日,嵩明县俊元食品经营部(个体工商户)成立,法定代表人为杨云峰,注册资本6万人民币,经营范围为许可项目:食品销售;食品互联网销售(依法须经批…
腾讯控股(00700.HK)1月13日耗资6.36亿港元回购101.2万股

腾讯控股(00700.HK)1月13日耗资6.36亿港元回购101.2万股

格隆汇1月13日丨腾讯控股(00700.HK)发布公告,2026年1月13日耗资6.36亿港元回购101.2万股,回购价格每股623-638港元。 …
七年广发、转身国金:明星分析师姜涛跳槽国金证券后迅速开号,从跳槽到开号仅12天

七年广发、转身国金:明星分析师姜涛跳槽国金证券后迅速开号,从跳槽到开号仅12天

  炒股就看金麒麟分析师研报,权威,专业,及时,全面,助您挖掘潜力主题机会!   文|新浪财经上海站 十里   在卖方研究圈,跳槽并不稀奇,但落座即发声的并不多…
沐川县华胜竹木制品专业合作社成立 注册资本10万人民币

沐川县华胜竹木制品专业合作社成立 注册资本10万人民币

天眼查App显示,近日,沐川县华胜竹木制品专业合作社成立,法定代表人为黄学梅,注册资本10万人民币,经营范围为一般项目:竹种植;竹制品销售;竹材采运;林产品采集…
绵阳锦瑞晟再生资源回收有限公司成立 注册资本10万人民币

绵阳锦瑞晟再生资源回收有限公司成立 注册资本10万人民币

天眼查App显示,近日,绵阳锦瑞晟再生资源回收有限公司成立,法定代表人为单富强,注册资本10万人民币,经营范围为一般项目:再生资源回收(除生产性废旧金属);再生…
惠伦晶体被处罚预告 受损股民可索赔

惠伦晶体被处罚预告 受损股民可索赔

登录新浪财经APP 搜索【信披】查看更多考评等级   2026年1月12日,广东惠伦晶体科技股份有限公司(简称:惠伦晶体、ST惠伦(维权),证券代码:30046…
终结17连阳缓解焦虑,珍惜调整带来的换仓机会!

终结17连阳缓解焦虑,珍惜调整带来的换仓机会!

  炒股就看金麒麟分析师研报,权威,专业,及时,全面,助您挖掘潜力主题机会!   来源:金融界   17连阳终结了,缓解了大家上涨的焦虑!   今日上证指数跌0…
新经典:股东减持股份结果公告

新经典:股东减持股份结果公告

新经典:股东减持股份结果公告 …
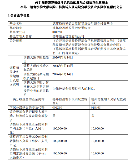
德邦稳盈增长灵活配置进一步调降单渠道大额申购至:10 万元、1 万元

德邦稳盈增长灵活配置进一步调降单渠道大额申购至:10 万元、1 万元

  德邦稳盈增长灵活配置火线调降单渠道大额申购   1月13日,德邦基金管理有限公司再次发布公告,基于“持有人利益优先” 的核心原则,为切实保护全体基金份额持有…
返回顶部