交易所出手!融资保证金比例提至100%,对市场影响如何?

交易所出手!融资保证金比例提至100%,对市场影响如何?

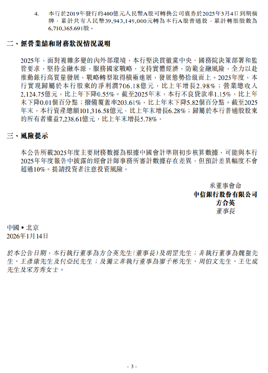
中信银行业绩快报:2025年实现营业总收入2124.75亿元,同比下降0.55%

16倍大牛股,尾盘拉升涨停

国家税务总局:将系统施治进一步规范网络主播行业税收秩序

国家税务总局:将系统施治进一步规范网络主播行业税收秩序

快讯摘要   国家税务总局:将系统施治进一步规范网络主播行业税收秩序人民…
房贷贴息呼声再起,“1年700亿可撬动280万亿居民房地产资产”?银行业内:可行性很低

房贷贴息呼声再起,“1年700亿可撬动280万亿居民房地产资产”?银行业内:可行性很低

  财联社1月14日讯(记者 彭科峰)中央经济工作会议明确要“着力稳定房地产市场”之后,近期“房贷贴息”的市场呼声再起。   昨日(1月13日),在第50届清华…
泸州景铄商贸有限公司成立 注册资本1万人民币

泸州景铄商贸有限公司成立 注册资本1万人民币

天眼查App显示,近日,泸州景铄商贸有限公司成立,法定代表人为陈霞,注册资本1万人民币,经营范围为一般项目:建筑材料销售;建筑装饰材料销售;密封用填料制造;建筑…
陕建股份:公司及下属子公司中标三个5亿元以上施工项目

陕建股份:公司及下属子公司中标三个5亿元以上施工项目

快讯摘要 陕建股份:公司及下属子公司中标三个5亿元以上施工项目 每经AI…
划重点!部委年度工作会议透露今年要做这五件事

划重点!部委年度工作会议透露今年要做这五件事

  炒股就看金麒麟分析师研报,权威,专业,及时,全面,助您挖掘潜力主题机会!   界面新闻记者 | 张一诺   2026年作为“十五五”规划开局之年,开好局、起…
中信证券(600030):中标陕西能源投资股份有限公司采购项目,中标金额为500.00万元

中信证券(600030):中标陕西能源投资股份有限公司采购项目,中标金额为500.00万元

  同壁财经讯,企查查数据显示,根据《陕西能源投资股份有限公司基础设施公募REITs财务顾问遴选项目中标结果公告》,中信证券股份有限公司于2026年1月14日公…

期货收评:沪锡沪银涨8%,燃料油涨6%,铂涨超3%,低硫燃料油、纯苯涨超2%;碳酸锂跌超3%,多晶硅、焦煤跌1%

返回顶部