大名县风云酒类商贸店(个体工商户)成立 注册资本3万人民币

大名县风云酒类商贸店(个体工商户)成立 注册资本3万人民币

天眼查App显示,近日,大名县风云酒类商贸店(个体工商户)成立,法定代表人为张书勇,注册资本3万人民币,经营范围为许可项目:酒类经营(依法须经批准的项目,经相关…
杰瑞股份:公司目前在委内瑞拉暂无业务

杰瑞股份:公司目前在委内瑞拉暂无业务

快讯摘要   杰瑞股份:公司目前在委内瑞拉暂无业务人民财讯1月10日电,…
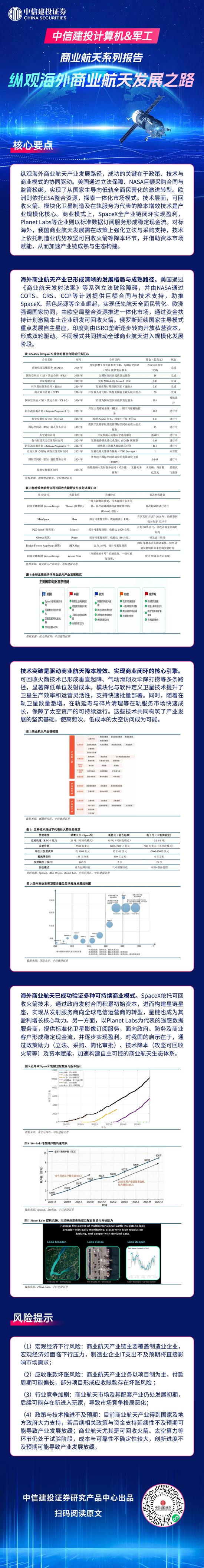
中信建投:一图看懂海外商业航天发展之路

中信建投:一图看懂海外商业航天发展之路

  炒股就看金麒麟分析师研报,权威,专业,及时,全面,助您挖掘潜力主题机会!   中信建投证券研究   中信建投 | 纵观海外商业航天发展之路   证券研究报…

人形机器人利好!T链一级供应商,冲刺IPO

A股新年首周向好,后市走势待察

A股新年首周向好,后市走势待察

新年首个交易周三大股指周线集体收阳,上证指数破天荒16连阳,周五站上4100点,两地成交量历史上第五次突破3万亿元,市场情绪高涨。上周周评展望大盘中期趋势,认为…
终于来了,“日企购买中国稀土被拒”

终于来了,“日企购买中国稀土被拒”

  共同社1月10日报道,相关人士表示,销售稀土的中国国有企业已通知一部分日本企业不再签订新的合同。   据称,中方还在考虑终止现有合同。日媒报道,这是首次确认…
洋山港:2025 年查验船舶增 4.2%,多项业务量上升

洋山港:2025 年查验船舶增 4.2%,多项业务量上升

快讯摘要 1月10日消息,2025年洋山港船舶平均在港仅23小时,查验船…
“普飞”上线“i茅台”9天,成交用户超40万!茅台集团董事长陈华这样解读

“普飞”上线“i茅台”9天,成交用户超40万!茅台集团董事长陈华这样解读

新浪财经“酒价内参”重磅上线 知名白酒真实市场价尽在掌握   炒股就看金麒麟分析师研报,权威,专业,及时,全面,助您挖掘潜力主题机会!   每经记者|熊嘉楠  …
REITS周报:2026年首周市场迎开门红 关注四季度经营表现分化

REITS周报:2026年首周市场迎开门红 关注四季度经营表现分化

  核心观点  本周中证REITs 全收益指数上涨1.9%,收于1028.9;全周加权日均换手率0.63%,较上周0.35%上升0.27pct,日均成交金额7.…
中船精达公布“一种具有自适应功能的电旋转传输装置”专利

中船精达公布“一种具有自适应功能的电旋转传输装置”专利

天眼查APP显示,近日,中船九江精达科技股份有限公司申请的“一种具有自适应功能的电旋转传输装置”专利公布。 摘要显示,本发明公开了一种具有自适应功能的电旋转传输…
返回顶部