海安集团:公司核心优势主要体现在深厚的矿山服务基因、独特的“产品+运营”模式、优质的客户资源以及前瞻的全球布局

海安集团:公司核心优势主要体现在深厚的矿山服务基因、独特的“产品+运营”模式、优质的客户资源以及前瞻的全球布局

证券日报网1月11日讯,海安集团在接受调研者提问时表示,公司区别于国内同行的核心优势,主要体现在公司拥有深厚的矿山服务基因、独特的“产品+运营”模式、优质的客…
阿塞拜疆单体最大的风电项目正式完工

阿塞拜疆单体最大的风电项目正式完工

快讯摘要   阿塞拜疆单体最大的风电项目正式完工人民财讯1月11日电,据…
A股首周“开门红”!基金经理发声:春季躁动具备强劲的延续动力 有望引领全年市场走向

A股首周“开门红”!基金经理发声:春季躁动具备强劲的延续动力 有望引领全年市场走向

  炒股就看金麒麟分析师研报,权威,专业,及时,全面,助您挖掘潜力主题机会!   【导读】基金经理研判“开门红”:行情具备强劲动力,有望引领全年走向   中国基…
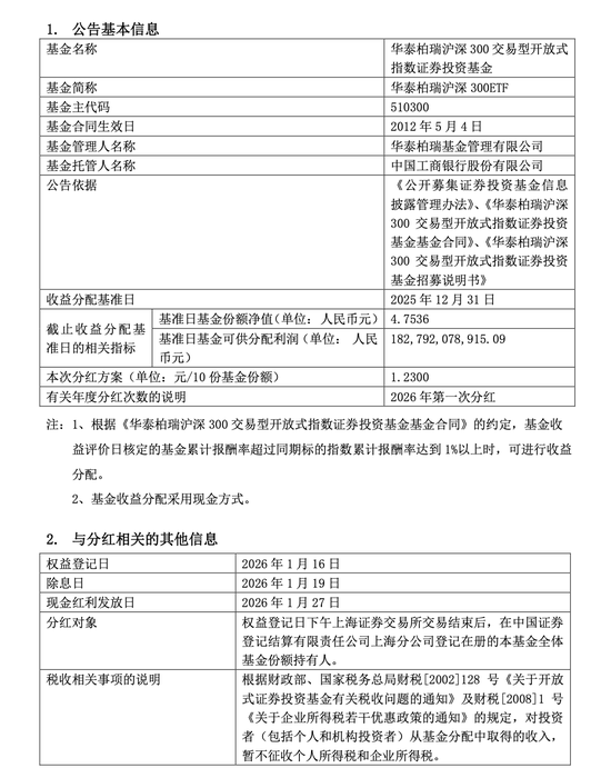
境内规模最大ETF即将分红,分红方案创新高

境内规模最大ETF即将分红,分红方案创新高

  炒股就看金麒麟分析师研报,权威,专业,及时,全面,助您挖掘潜力主题机会!   1月11日晚间,华泰柏瑞基金发布公告称,沪深300ETF华泰柏瑞(510300…
影片《匿杀》票房突破3亿元

影片《匿杀》票房突破3亿元

快讯摘要   影片《匿杀》票房突破3亿元人民财讯1月11日电,据灯塔专业…
A股反弹,多板块具炒作机会

A股反弹,多板块具炒作机会

投资选股有自上而下和自下而上两种方法。自上而下是从宏观到大盘再到行业,精选核心个股;自下而上则关注日内主动拉升、带动板块上涨的个股,复盘研究行业情况,若有较大叙…
康尼机电:公司控股子公司康尼精机的主营业务为精密数控成形磨齿机、精密锻造及加工零部件、精密模具制造

康尼机电:公司控股子公司康尼精机的主营业务为精密数控成形磨齿机、精密锻造及加工零部件、精密模具制造

证券日报网1月11日讯 ,康尼机电在接受调研者提问时表示,公司控股子公司康尼精机的主营业务为精密数控成形磨齿机、精密锻造及加工零部件、精密模具制造。该公司正在…
海思科与AirNexis就HSK39004项目签订许可协议 交易额最高超10亿美元

海思科与AirNexis就HSK39004项目签订许可协议 交易额最高超10亿美元

上证报中国证券网讯(记者何昕怡)1月9日晚间,海思科公告称,公司与美国AirNexis Therapeutics,Inc.签订独占许可协议,授予AirNexis…
康尼机电:3名高级顾问自愿放弃年薪

康尼机电:3名高级顾问自愿放弃年薪

  1月11日晚,康尼机电公告,公司近期聘任的8名人员均为公司创业阶段的创始团队成员。经充分的交流,为践行公司发展愿景,支持公司可持续高质量发展,金元贵、朱卫东…
A股春耕行情延续,各板块表现不一

A股春耕行情延续,各板块表现不一

本周散户仓位80.12%,较上周降0.36%,未到极致。2026年开年首周,沪指连克4000、4100点,创16连阳,春耕行情已开启16个,行情延续,科技、周期…
返回顶部