福晶科技:公司努力提升产品市场竞争力和供应链稳定性

福晶科技:公司努力提升产品市场竞争力和供应链稳定性

证券日报网讯 1月11日,福晶科技在互动平台回答投资者提问时表示,公司严格遵守国家出口相关的法律法规,持续关注商业环境变化,努力提升产品市场竞争力和供应链稳定…
*ST聆达:申请撤销公司股票因重整而被叠加实施退市风险警示

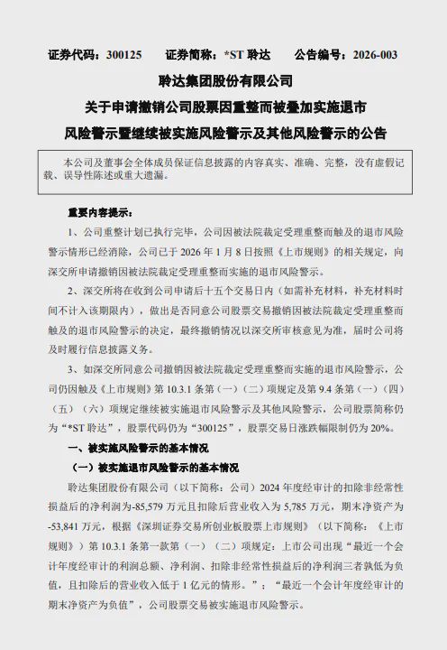
*ST聆达:申请撤销公司股票因重整而被叠加实施退市风险警示

登录新浪财经APP 搜索【信披】查看更多考评等级 1月8日,*ST聆达(300125)发布关于申请撤销公司股票因重整而被叠加实施退市风险警示暨继续被实施风险警示…
云南锗业:公司将于2026年1月28日召开2026年第一次临时股东会

云南锗业:公司将于2026年1月28日召开2026年第一次临时股东会

证券日报网讯 1月11日,云南锗业发布公告称,公司将于2026年1月28日召开2026年第一次临时股东会。 (文章来源:证券日报)…
大连热电2025年度业绩预亏,最近五年三年亏损,赚1亿那年靠搬迁补偿

大连热电2025年度业绩预亏,最近五年三年亏损,赚1亿那年靠搬迁补偿

  炒股就看金麒麟分析师研报,权威,专业,及时,全面,助您挖掘潜力主题机会!   来源:深圳商报·读创   1月9日晚间,大连热电(600719)发布2025年…
连涨结束,连阳继续!

连涨结束,连阳继续!

当前 A 股横盘震荡、分化加剧,虽 2026 连涨金身已破,但 15 连阳还在,三大指数均在 5 日线以上,短线无忧。明天按计划上午 2 小时平均价加仓 1 层…
航行警告:北部湾部分海域进行实弹射击

航行警告:北部湾部分海域进行实弹射击

快讯摘要   航行警告:北部湾部分海域进行实弹射击人民财讯1月11日电,…
科创并购票据加速落地 招商银行金融工具服务产业升级显效

科创并购票据加速落地 招商银行金融工具服务产业升级显效

登录新浪财经APP 搜索【信披】查看更多考评等级 上证报中国证券网讯(记者张欣然)在并购票据机制迎来新一轮优化背景下,科创并购融资的市场关注度持续升温。 招商银…
这是一轮有色金属(股)的超级周期

这是一轮有色金属(股)的超级周期

2026年是多个科技领域元年,存在长期投资机会。AI发展离不开电力、工业金属,引发一轮有色金属的超级周期,类似2006 - 2007年。有色金属商品期货表现明显…
春节后投资者或换全新赛道

春节后投资者或换全新赛道

近日投资市场情况如下:投资者自12月初持有卫星ETF和商业航天个股,周四卖飞所有卫星ETF,个股做高切低,但因工作忙错过几只低位股,累计错过30 - 40cm涨…
锐明技术:公司2026年将在持续巩固现有市场基础上,积极拓展新兴市场

锐明技术:公司2026年将在持续巩固现有市场基础上,积极拓展新兴市场

证券日报网1月11日讯 ,锐明技术在接受调研者提问时表示,公司2026年会继续践行全球化的长期经营战略,在持续巩固现有市场基础上,积极拓展新兴市场。制造层面,…
返回顶部