下周这个板块获投资者看好!6股获融资客大手笔买入

机器人行业跟踪报告:量产版ATLAS亮相CES 2026 人形机器人产业发展持续加速

机器人行业跟踪报告:量产版ATLAS亮相CES 2026 人形机器人产业发展持续加速

  本报告导读:  事件:量产型Atlas 人形机器人在CES 2026 亮相,凭借硬件升级、多场景适配能力,以及现代汽车的产业化布局和谷歌 DeepMind的…
纺织服装行业:12月美国消费高基数下显示韧性 航空出行人数同比微降0.1%

纺织服装行业:12月美国消费高基数下显示韧性 航空出行人数同比微降0.1%

  本报告导读:  信用卡消费数据显示25 年12 月美国服装消费在去年高基数下仍有韧性。25 年12月美国航空出行人数同比下降0.1%,全年表现平稳。迅销公布…
恒瑞医药获小摩增持约112.78万股 每股作价约74.61港元

恒瑞医药获小摩增持约112.78万股 每股作价约74.61港元

  香港联交所最新资料显示,1月6日,小摩增持恒瑞医药(01276)112.7828万股,每股作价74.6126港元,总金额约为8415.02万港元。增持后最…
益生股份:接受长江证券等投资者调研

益生股份:接受长江证券等投资者调研

快讯摘要 益生股份:接受长江证券等投资者调研 每经AI快讯,益生股份发布…
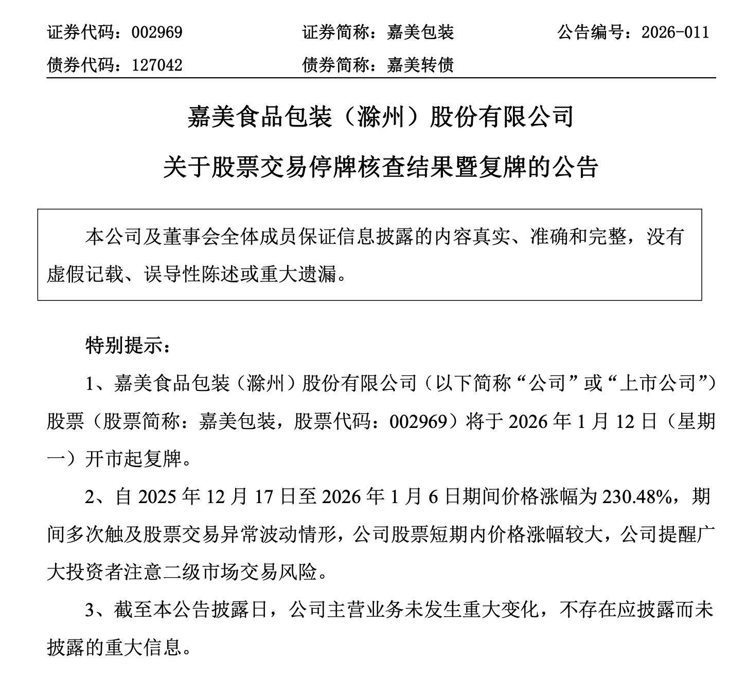
16天12板“大牛股”,明起复牌!

16天12板“大牛股”,明起复牌!

1月11日,嘉美包装(002969.SZ)公告称,停牌期间,公司就股票交易波动情况进行了核查。鉴于相关核查工作已完成,根据相关规定,经申请,公司股票将于年1月1…
中国铝业获摩根大通增持约179.98万股 每股作价约13.45港元

中国铝业获摩根大通增持约179.98万股 每股作价约13.45港元

  香港联交所最新资料显示,1月6日,摩根大通增持中国铝业(02600)179.9814万股,每股作价13.4546港元,总金额约为2421.58万港元。增持…
香港宽频:恢复公众持股量

香港宽频:恢复公众持股量

  香港宽频(01310)发布公告,本公司获中移香港告知,于本公告日期,中移香港(连同其一致行动人士)拥有权益的股份数目与先前公告所披露的状况维持不变,即11…
汉威科技:“MEMS 传感器封测产线建设”主要用于MEMS传感器的封测,包含MEMS气体传感器等产品

汉威科技:“MEMS 传感器封测产线建设”主要用于MEMS传感器的封测,包含MEMS气体传感器等产品

快讯摘要 汉威科技:“MEMS 传感器封测产线建设”主要用于MEMS传感…
金种子酒:2025年度经营业绩将出现亏损,亏损幅度预计同比将会收窄

金种子酒:2025年度经营业绩将出现亏损,亏损幅度预计同比将会收窄

快讯摘要   金种子酒:2025年度经营业绩将出现亏损,亏损幅度预计同比…
返回顶部