炒股就看金麒麟分析师研报,权威,专业,及时,全面,助您挖掘潜力主题机会!
来源:机构之家
12月19日,金融监管总局披露的行政处罚信息公示列表显示,华夏久盈资产管理有限责任公司(以下简称“华夏久盈资产”)因未按照规定运用保险公司资金等违法违规行为,被处罚款70万元,作为时任总经理助理陈淑翠被禁止10年进入保险业。

前总助陈淑翠终遭十年禁业
据公开资料显示,陈淑翠,女,1974年5月出生,职业生涯始于1997年,拥有河北经贸大学贸易经济学学士与厦门大学货币银行学硕士学位,其在证券与资管领域积经验丰富:先后在河北证券、新时代证券、华融证券及东兴证券担任资产管理、证券投资等部门的核心管理职务,积累了深厚的行业背景。

2017年,陈淑翠加盟华夏久盈出任总经理助理。几乎与此同步,她的身影开始密集出现在多家上市公司的董事会名单中,包括复星国际、融信中国、浙江海亮、新湖中宝及捷成世纪等,构建了一个横跨房地产、制造业、文化传媒等多领域的“外部董事网络”。该身份使她超越了单纯的资管职业经理人范畴,成为连接金融资本与产业公司的重要人物。
这一网络的松动与瓦解,与华夏久盈及其背后的“明天系”命运休戚相关。2020年7月17日,华夏人寿及其旗下的华夏久盈等四家核心金融机构被监管依法接管,风险处置大幕全面拉开。此后,陈淑翠的外部董事职务开始陆续辞任,至2022年11月辞去复星国际非执行董事时,其外部网络已基本清空。
她的“退出”节奏,与华夏久盈内部剧烈的人事与治理震荡形成了某种对照。2022年,处于接管期的华夏久盈启动了深刻的高层重组,以王晓辉(董事、总经理)为核心,包括巩梅、朱坤、胡安余等人在内的一批新高管获监管核准上任,意图重塑公司治理。
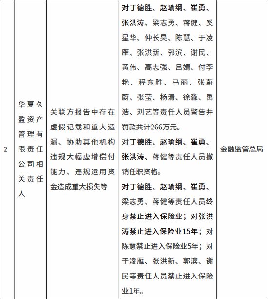
真正的“清算”在2025年6月到来。国家金融监督管理总局对华夏久盈开出巨额罚单,对包括原董事长丁德胜、原总经理赵瑜纲、原副总经理崔勇、张洪涛等在内的25名责任人员予以警告、罚款、撤销任职资格乃至终身禁止进入保险业等严厉处罚,罚没金额总计266万元。这份几乎囊括公司前核心决策与运营层的名单,宣告了一个时代的终结。

在6月这场席卷前核心层的监管风暴中,前总助陈淑翠的名字并未出现在这份多达25人的处罚名单里。市场曾认为,对这家深陷“明天系”泥潭的机构的历史清算已告一段落。
然而,新的处罚决定显示,陈淑翠并未成为“漏网之鱼”。监管部门最终认定其在职期间“未按照规定运用保险公司资金”,并依法施以禁止进入保险业10年的严厉处罚。这份迟来的罚单,其禁业年限在该公司系列处罚中仅次于原董事长、总经理等人的“终身禁业”以及原副总经理张洪涛的“15年禁业”,清晰划定了其个人责任的严重性。
外界无从得知,这一追加处罚,是源于究竟是监管部门持续穿透、发现了新的证据链条;还是昔日受罚群体中“不患罚而患不均”的余波推动。但可以确定的是,这张年末罚单,与年中的重磅处罚形成了清晰、紧密的衔接。它传递出一个明确的监管信号:对于历史问题的清算,并非“抓大放小”,而是基于事实与责任的分层追责,力求完整与彻底。
有人离场遭禁,有人留任晋升
根据公司官网信息,作为瑞众人寿旗下的专业资产管理子公司,华夏久盈资产管理资产总规模仍保持在超过1.3万亿元的水平。这显示出,尽管经历剧烈震荡,其作为大型保险资管公司的市场体量与业务底盘依然得以维持。
目前,华夏久盈资产已由全新管理层全面接掌。以总经理王晓辉为核心,副总经理巩梅、王永,总经理助理高志强、胡安余、朱坤、袁小川等人构成了新的领导班底,分掌权益投资、固定收益、另类投资、风险管理、金融科技等核心板块。这支团队正试图在监管彻底清算历史旧账之后,引领公司步入一个权责清晰、合规运营的新发展阶段。
值得注意的是,与陈淑翠等前高管相继被禁业处罚、黯然离场形成鲜明对照的,是王永与高志强两人。公开资料显示,王永于2016年进入公司核心层,担任总经理助理,并于2025年晋升为副总经理;高志强则自2017年起便担任总经理助理,职位稳固至今。二人均经历了“明天系”风险暴露后的接管期与监管风暴,却最终留在了新的领导班底中。
同样身处风暴中心,结局却天差地别。履职边界的差异,或部分解释这种分化。但外界仍在关注:监管的处罚之尺是否已然收鞘?还是说,对于某些角色,清算仍在路上?
微信扫一扫打赏
支付宝扫一扫打赏