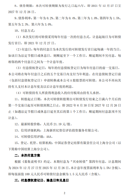
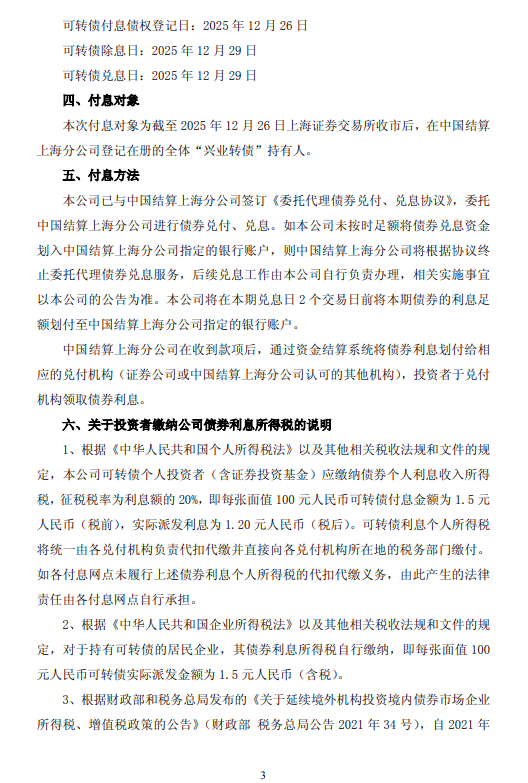
12月22日金融一线消息,兴业银行发布公告,该行于 2021 年12 月27 日公开发行的500 亿元 A 股可转换公司债券(以下简称可转债)将于 2025 年12 月29 日支付2024年 12 月 27 日至 2025 年 12 月 26 日期间的利息。
根据《募集说明书》约定,本期付息为“兴业转债”第四年付息,计息期间为 2024 年 12 月 27 日至 2025 年 12 月 26 日。本计息年度票面利率为1.5%(含税),即每张面值 100 元人民币可转债付息金额为 1.5 元人民币(含税)。
本次付息对象为截至 2025 年 12 月 26 日上海证券交易所收市后,在中国结算上海分公司登记在册的全体“兴业转债”持有人。




微信扫一扫打赏
支付宝扫一扫打赏