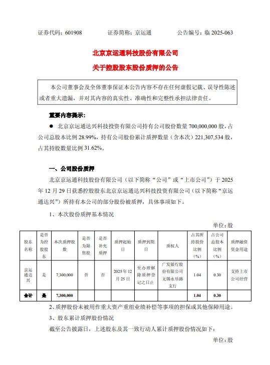
京运通(601908)公告称,公司于2025年12月29日获悉控股股东北京京运通达兴科技投资有限公司(以下简称“京运通达兴”)所持有本公司的部分股份被质押。
京运通达兴将730万股质押给了广发银行无锡永乐路支行,占其所持股份的1.04%,占公司总股本的0.30%,质押融资资金用途为支持上市公司经营。
京运通达兴持有公司股份数量700,000,000股,占公司总股本比例28.99%,持有公司股份累计质押数量(含本次)221,307,534股,占其持股数量比例31.62%。
冯焕培持有公司409,998,668股,占公司总股本的16.98%,目前并无质押股份。


微信扫一扫打赏
支付宝扫一扫打赏