
1月4日,1499元/瓶的飞天茅台(2026)持续秒空,同日,飞天茅台的批发价也再次跌破1499元的指导价。
第三方平台“今日酒价”披露的各大名酒批发参考价显示,1月4日,2025年飞天茅台(53度/500ml,下同)散瓶报1490元/瓶,较上一日跌5元,连续4天回落;原箱与上一日持平,报1505元/瓶;分别均较2025年12月31日下跌60元和65元。

而在社会终端渠道上,电商平台上再次出现低于1499元指导价的售价。第三方平台“酒价内参”数据显示,飞天茅台过去24小时终端零售均价为1780元/瓶,回落了4元,已连跌9天,累计达23.59%;而2026年以来的4天,跌幅达到了15.49%。

飞天茅台遭疯抢持续秒空
刚刚过去的元旦假期中,在贵州茅台打造的数字营销平台i茅台上,1499元的飞天茅台遭到“疯抢”,引发热议。
1月3日晚,“小茅i茅台”公众号发布消息称,三天的时间,超10万名用户购买到自己心仪的产品。春节将至,为满足更多用户的需求,自1月4日至春节前,小茅将每人每日可购买的飞天53%vol500ml贵州茅台酒(2026)最大数量调整为6瓶,希望更多的人能够买到心仪的产品。【详见】
截至1月4日早上,2026年飞天茅台已连续4天开售即“秒罄”,火爆场面堪称“现象级”。此外,茅台经销商也“跟进”促销1499元飞天。1月4日,茅台酒经销商成都川糖供应链管理有限公司发布通知,推出新年购酒促销活动,称每位客户可订1—5件(整件预订)1499元/瓶的2026年飞天茅台酒,数量有限先到先得;因1月酒厂尚未发货,本次活动将从1月10日起按付款顺序发货。
1月4日,21财经·南财快讯记者注意到,贵州茅台旗下“i茅台”APP已冲上苹果应用商店购物免费榜第一名,并在免费总榜单中位列第四。

贵州茅台宣布回购1.2亿元股份
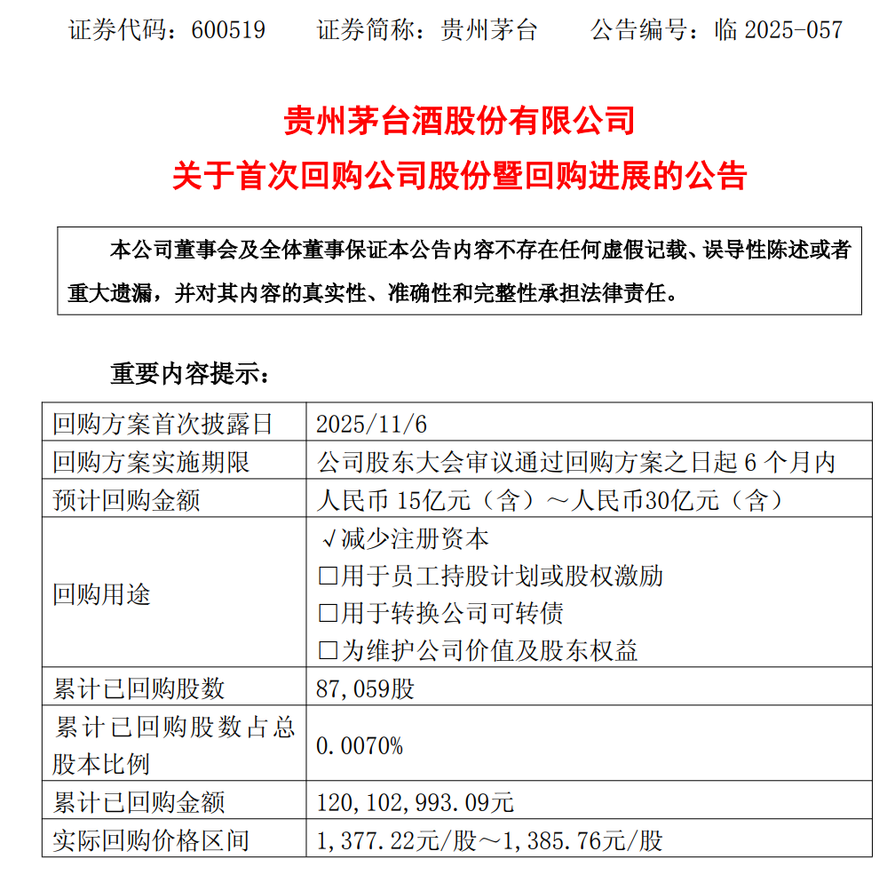
1月4日晚,贵州茅台酒股份有限公司(贵州茅台,600519.SH)公告称,2025年12月31日,公司通过集中竞价交易方式首次回购股份87059股,已回购股份占公司总股本的比例为0.0070%,购买的最高价为1385.76元/股 、 最低价为1377.22元/股,已支付的总金额约为1.2亿元(不含交易费用)。

据公告,公司于2025年11月28日召开2025年第一次临时股东大会,审议通过了《关于以集中竞价交易方式回购公司股份的方案》,并于2025年12月25日披露了《关于以集中竞价交易方式回购公司股份的回购报告书》,公司将以自有资金通过集中竞价交易方式回购股份,用于注销并减少注册资本,回购价格不超过1863.67元/股(含),回购金额不低于15亿元(含)且不超过30亿元(含),实施期限为自公司股东大会审议通过回购方案之日起6个月内。
公开资料显示,这是贵州茅台上市以来第二轮回购,此前,2025年1月—8月,公司进行了首轮回购,总共回购了392.76万股股份,耗资近60亿元。
资本市场上,贵州茅台的股价已连续4个交易日下跌;在2025年12月18日至31日的10个交易日中,有8个交易日均收跌。据wind,截至2025年12月31日收盘,贵州茅台报1377.18元/股,跌幅为0.90%;2025年累计跌6.29%。
(文章来源:21世纪经济报道)
微信扫一扫打赏
支付宝扫一扫打赏