炒股就看金麒麟分析师研报,权威,专业,及时,全面,助您挖掘潜力主题机会!
来源:乐财聚
原标题:上海房企96折“退地”
元旦前,一家上市公司发布的一则“退地”公告,引发了行业广泛关注。
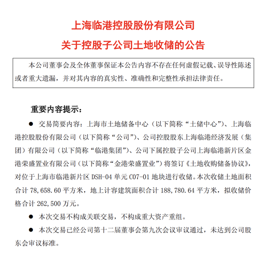
2025年12月27日,上海临港控股股份有限公司发布关于控股子公司土地收储的公告。公告显示,公司下属控股子公司上海临港新片区金港荣盛置业有限公司将签订《土地收购储备协议》,对位于上海市临港新片区DSH-04单元C07-01地块进行收储,收储方为上海市土地储备中心。

天眼查显示,上海临港新片区金港荣盛置业有限公司有2大股东,临港集团占股51%,浙江荣盛占股49%。
本次收储土地面积合计 78658.6平方米,地上计容建筑面积合计188780.64平方米,土地用途为住宅用地。
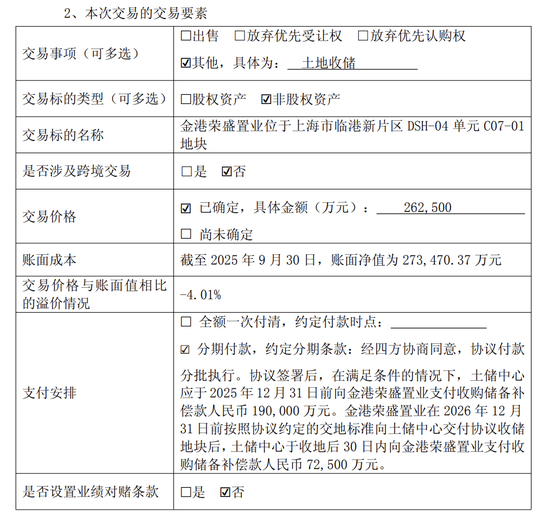
比较令人瞩目的是交易价格,公告显示本次收储价格为26.25亿,相较于账面价值27.347亿折价4.01%,也就是打了个96折。

地块首次成交于2年多以前。2023年7月11日,在上海集中土拍期间,临港集团与浙江荣盛联合底价38.7378亿获得自贸区临港新片区PDC1-0103单元B05-01、DSH-04单元C07-01地块。
本次收储的是其中DSH-04单元C07-01地块,为住宅用地,房地联动价3.4万每平。而PDC1-0103单元B05-01地块为商业、办公用途,不在本次收储范围内。
目前,收储地块DSH-04单元C07-01建设进度为宗地外“七通”(通路、供电、通讯、通上水、通下水、通污水、通燃气)及宗地内场地平整。
至于本次交易的目的,临港集团在公告中表示为优化公司现有土地资源配置和资产结构,盘活公司资产,提升资产周转效率,进一步减轻市场去化压力,提升公司盈利能力,加快公司由重资产开发向轻资产运营转型。
本次交易后,临港集团预计将回笼资金约26.25亿。经初步测算,地块不再开发,同时将原来计提的递延所得税资产冲回,短期内预计减少公司2025 年度归母净利润约9300万。

临港集团本次交易的意义在于,国家层面帮助企业去库存又出现了一条新途径。
2025年12月举行的中央经济会议提出着力稳定房地产市场,因城施策控增量、去库存、优供给,鼓励收购存量商品房重点用于保障性住房等。
除了收购存量商品房之外,上海如今在收购存量宅地方面也有了成功案例,对于房企来说无疑是利好消息。
而对于政府而言,此举也能盘活市场存量土地,进行土地资源再分配,保证了房地产市场健康平稳发展。
微信扫一扫打赏
支付宝扫一扫打赏