炒股就看金麒麟分析师研报,权威,专业,及时,全面,助您挖掘潜力主题机会!
宏观fans哲
核心观点
近些年,在居民收入结构调整和代际人口变动等多方面因素的影响下,我国消费市场出现明显的两极化特征,即“K型分化”,在K型分化的一端,是具有高情绪价值、高溢价的高端品质消费,而在K型分化的另一端,则是具有高实用价值、低价格的高性价比消费。从理论端来看,消费“K型分化”是传统消费理论的重塑,其核心逻辑在于当消费者的物质性需求相对饱和后,对于精神和情绪的需求日益提升,即消费者的消费理念由单一的仅看重实用价值转变到了注重实用价值和情绪价值两端。
消费“K型分化”有哪些体现
在消费者角度,消费“K型分化”体现在消费者消费场景的选择、商品消费的选择和服务消费的选择。如在消费场景的选择方面,消费者对于传统商场的诉求越来越低,而更多的选择了高端奢侈品商场以及拼多多等相关的社区团购;在商品消费的消费选择方面,Labubu的爆火体现了消费者愿意为情绪支付高昂的溢价,蜜雪冰城为消费者提供极具性价比的商品,成为了众多消费者的首选;在服务消费的消费选择方面,一部分消费者选择豪华定制专列,另一部分在旅游时选择“特种兵旅行”。
在零售商角度,消费“K型分化”体现在商场的布局以及企业的经营策略。以奢侈品商场的品牌布局为例,我国著名的低价快消品牌名创优品正式入驻德基广场,成为首个在顶奢商圈打造IP门店的国产平价品牌。又如在企业端,以小米和比亚迪为例,其产品矩阵既涵盖高端系列产品,又推出低价实用型产品,与消费者“K型分化”的两端相契合。
消费“K型分化”的原因
从需求端来看,代际人口变化以及宏观政策从投资于物逐步转向投资于人两方面因素下消费者消费理念的变化是消费市场“K型分化”的重要原因,情绪价值成为了消费者除实用价值外的另一重要考量,对于“高度奢华”以及“极具性价比”两种能带来高价值的消费需求明显提升。从供给端来看,零售商面临的存量市场竞争加剧和产品竞争力的根本性转变,构成了消费“K型分化”的市场基础。
消费“K型分化”背后反映出的理论转变
在传统消费理论中,消费者的消费行为更加注重消费品的实用价值,讲究“一分钱、一分货”,而在“K型分化”的理论体系下,消费者的消费行为不仅注重消费品的实用价值,同时也注重消费品所带来的情绪价值,讲究“该省省、该花花”。一方面,消费者愿意支付更高的价格,但前提是消费品可以带来更高的情绪价值,且在消费者看来,这种情绪价值的提升要远高于消费品除实用价值以外的溢价;另一方面,消费者可以接受消费品带来的情绪价值低,但前提是消费品的实用价值高,且不存在任何额外的溢价,消费品价格方面的优势要远高于其在情绪价值方面的缺失。“K型分化”效用函数为:(情绪价值+实用价值)/价格,该函数是一个开口向上的凹函数,因此呈现两边效用高,中间效用低,即无论是追求更高的价值(价格高,但价值增量更多)还是追求更低的价格(价值低,但价格降幅更多),都会使得消费品对消费者的效用更高。
因此“K型分化”的出现,本质上是消费者在追求消费品更高效用时出现的两种选择:消费者可以接受更高的价格,但消费品所带来的情绪价值要拉满,即一种“高度奢华”的消费选择;消费者也可以接受情绪价值有限,但消费品的实用价值和价格方面的优势要拉满,即一种“极具性价比”的消费选择。
风险提示:(1)新消费发展的支持政策落地不及预期;(2)房地产调整对地方经济的影响加剧;(3)居民收入增速放缓对消费增长造成一定影响。
目录
1. 消费“K型分化”有哪些体现
1.1. 消费者:场景、商品和服务的多方面体现
1.2. 零售商:高端供给与平价供给并存
2. 消费“K型分化”出现的原因
3. 消费“K型分化”背后反映出的理论转变
4. 风险提示
正文
近些年,随着居民收入结构调整和代际人口变动等因素的影响,我国消费市场结构也经历着一场深刻的结构性变革。在此过程中,我们观察到消费市场出现明显的两极化特征,即“K型分化”,在K型分化的一端,是具有高品质、高溢价的高端品质消费,而在K型分化的另一端,则是具有高性价比、低价格的高性价比消费。在消费“K型分化”现象的背后,是消费者消费理念的转变与消费市场供给端的深刻调整,这种结构性分化不仅影响着我国消费市场的未来走势,对我国区域经济增长和产业结构调整等方面也将产生深远影响。本文通过对消费“K型分化”的典型现象、形成原因以及经济影响系统分析,以揭示消费“K型分化”背后的深层理论机制。
1. 消费“K型分化”有哪些体现
消费“K型分化”不仅体现在消费者消费行为的变化,亦体现在零售商供给策略的变化,供需两方面的变化共同推动了消费“K型分化”的演进。
1.1. 消费者:场景、商品和服务的多方面体现
在消费者角度,消费“K型分化”体现在消费者消费场景的选择、商品消费的选择和服务消费的选择。
在消费场景的选择方面,消费者对于传统商场的诉求越来越低,而更多的选择了高端奢侈品商场以及拼多多等相关的社区团购。
一方面,在近些年众多老字号百货逐步退出市场的背景下,奢侈品商场收入增速明显回升,2020年北京SKP以177亿的销售额取代英国伦敦哈罗德百货成为“全球店王”,而2023年北京SKP营收额更是达到创记录的265亿元,在2019年-2024年北京市社零复合增速录得负增长的背景下,北京SKP销售额逆势增长,年均复合增速录得约7.5%,也从侧面反映出奢侈品商场的热度在持续回升。除此以外,南京德基广场销售额在2015年-2024年间一直保持正增长,2019年-2024年的年均复合增速高达16.9%,亦高于南京市社零复合增速的2.0%。

另一方面,与奢侈品商场场景流量增加相对应的是拼多多等在内的“低价”消费场景热度不断提升。近几年,拼多多在阿里和京东两大成熟电商间突围而出,在电商零售整体放缓的背景下取得了高速增长,尤其是2020年推出“多多买菜”的社区团购模式,成为了拼多多的重要增长极。拼多多的成功在于其对于自身的精准定位,其通过补贴模式降低商品的单价,赋予其极高的“性价比”,以明确的低价定位占据了消费者的心智,抓住了消费者在面临收入不确定性时“只买对的而不买贵的”这一心理。与拼多多相类似的,好特卖和嗨特购等折扣店也通过低价模式吸引了大量消费者,其客流量和营收增长远高于传统超市。
在商品消费的消费选择方面,“K型分化”的趋势也日益明显。一方面,Labubu的爆火体现了消费者愿意为情绪支付高昂的溢价,甚至出现“一货难求”的景象,被称为年轻人的“塑料茅台”。另一方面,蜜雪冰城从一众饮品企业中脱颖而出,凭借其在供应链方面的优势采取低价策略,同款商品定价远低于行业均价,为消费者提供极具性价比的商品,成为了众多消费者的首选。
在服务消费的消费选择方面,我们同样能看到明显的“K型分化”趋势。
在旅游消费方面,一部分消费者选择“丝路梦享号”和“新东方快车”等豪华定制专列作为自己的人生体验,2025年5月18日“熊猫专列·成都号”首趟列车从成都安靖站发车,起步费用高达5万元,但产品上架后便迅速售罄,在住宿方面这部分消费者往往也只考虑星级酒店。与之对应的是,另一部分在旅游时选择“特种兵旅行”,他们选择最划算的出行方式、用帐篷取代星级酒店、参观免费或低价的景点,但“特种兵旅行”并不意味着不花钱,而是代表这部分消费者不花“冤枉钱”,以“该省省、该花花”为核心消费理念,追求“低成本、高体验”的性价比之旅,打卡免费的网红景点成为一种潮流趋势。
在餐饮消费方面,高端餐饮已经不再局限于限量的食材,而是通过巧妙的空间设计、精美的节目表演以及定制化的服务为消费者提供沉浸式的餐饮体验,根据《2024 中国沉浸产业发展白皮书》的相关数据,从 2020年到 2023 年,全国沉浸餐饮市场项目数量增长了143.8%,消费市场规模增长了111.7%,反映出越来越多的消费者愿意为独特的用餐体验支付更高的价格;而在餐饮消费的另一端,可以看到带有社交属性的平民餐饮日益受到消费者的欢迎,如消费者愿意长时间排队购买“网红路边摊”的煎饼果子和炸鸡排,既享受了低价的美食,又获得了与摊主互动时的情绪价值,又如消费者在点外卖时更倾向“拼好饭模式”,即选择便宜但品质稳定的一口价外卖,因此也诞生了“疑似吃拼好饭中毒”等流行梗。
1.2. 零售商:高端供给与平价供给并存
与消费者消费选择呈现“K型分化”相对应的是,零售商在消费品供给方面也呈现“K型分化”的趋势。
以奢侈品商场的品牌布局为例,南京德基广场作为最著名的奢侈品商场之一,2024年以245亿元的销售额成为我国销售额最高的商场,而在2025年6月份,我国著名的低价快消品牌名创优品正式入驻德基广场,成为首个在顶奢商圈打造IP门店的国产平价品牌,意味着奢侈品商场正尝试引入“高性价比”的平价品牌以吸引更多的消费者。
在企业端,以小米和比亚迪为例,其产品矩阵既涵盖高端系列产品,又推出低价实用型产品,与消费者“K型分化”的两端相契合。在高端产品供给方面,小米通过与徕卡和高通等国际顶尖企业合作,推出小米Ultra、Pro Max等高端机型,对标苹果等国际品牌旗舰产品,而在低价产品供给方面,小米推出旗下红米系列产品,成为低价手机市场极具性价比的存在。与小米相类似,比亚迪的产品矩阵同样注重高端和低价两个市场,既推出百万元以上的仰望系列高端车型对标国际豪车品牌,又推出了十万左右的宋、元系列,在满足消费者基本使用需求的同时提供极致的性价比。
从以上案例来看,零售商的供给策略也呈现出明显的“K型分化”趋势,在提供限量、能带来顶级使用体验的高端产品的同时,亦提供能满足基础使用功能,但具有极端价格优势的平价产品。这样的供给策略也恰好迎合了消费者在需求方面的“K型分化”走势,进一步加速了消费市场的“K型分化”。
2. 消费“K型分化”出现的原因
从需求端来看,代际人口变化以及宏观政策从投资于物逐步转向投资于人两方面因素下消费者消费理念的变化是消费市场“K型分化”的重要原因。
一方面,随着Z世代和低龄老年群体逐步成为消费的主力,其在消费理念方面的变化催生出了新的消费逻辑。
从Z世代群体的消费理念来看,其一,Z世代人口成长于中国经济腾飞、物质相对丰裕、互联网全面渗透的时代,因而天然摆脱了上一代“节俭优先、实用至上”的消费逻辑,转而形成了“月光哲学、情绪至上”的新消费理念;其二,Z世代人口面临着工作和婚育等方面的多重压力,在高预期与现实压力的落差中,其需要通过消费行为改善自己的心情,因此对于悦己消费的诉求明显提升。因此,Z世代的消费理念已经不再将消费重点聚焦于商品的质量或者功能性,而是更在乎商品的性价比及其所提供的情绪价值。
从低龄老年群体的消费理念来看,其消费理念正经历由“节俭至上、稳定保守”向“品质至上、开放探索”的转变。而与Z世代人口相类似,低龄老年群体在消费中也更加关注情感与情绪上的满足,这种代际交替与人口结构变化下消费理念的转变,正在深刻重塑中国消费市场的底层逻辑,情绪价值成为了消费者除实用价值外的另一重要考量,因而对于“高度奢华”以及“极具性价比”两种能带来高情绪价值的消费需求明显提升。

另一方面,根据马斯洛需求层次理论,当个体的生理和安全需求得到满足后,其对于社交、尊重和自我实现的需求会逐步提升,这一理论体现在消费端则对应着当消费者对于消费品的功能性和实用性诉求得到满足以后,其对于消费品的社交属性和情感属性诉求有明显提升。
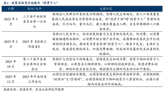
近几年,我国宏观政策逐步强调“投资于人”,2023年二十届中央财经委员会第一次会议上,习近平总书记提出“把‘投资于物’同‘投资于人’紧密结合起来”,而在2025年的政府工作报告以及中央经济工作会议上又先后提到了要“推动更多资金资源‘投资于人’”,这一政策层面的转变也恰好推动了消费者将更多的资源放在自身的发展需求与精神需求之上,消费者不再仅仅关注消费品的实用价值,消费品提供的情绪价值成为了消费者进行选择时首要考量的因素。

从供给端来看,零售商面临的存量市场竞争加剧和产品竞争力的根本性转变,构成了消费“K型分化”的市场基础。
一方面,随着消费市场逐步从增量时代逐步进入存量时代,厂商竞争加剧,仅依靠固有群体难以获得持续增长,因此双轨战略成为越来越多零售商的发展方向,即通过差异化定位满足不同群体需求;
另一方面,对于传统消费品而言,商品在功能性、设计等方面趋于一致,商品同质化的问题日益凸显,产品基础功能不再是厂商的核心竞争力,产品创新和IP叙事成为厂商抢占市场份额的核心竞争力,这增加了厂商产品定价的广度,在给予消费者更大的选择空间的同时也提供了消费者更加重视的情绪价值。
3. 消费“K型分化”背后反映出的理论转变
从理论端来看,消费“K型分化”是传统消费理论的重塑,其核心逻辑在于当消费者的物质性需求相对饱和后,对于精神和情绪的需求日益提升,即消费者的消费理念由单一的看重实用价值转变到了注重实用价值和情绪价值的两个极端。
在传统消费理论中,消费者的消费行为更加注重消费品的实用价值,讲究“一分钱、一分货”,而在“K型分化”的理论体系下,消费者的消费行为不仅注重消费品的实用价值,同时也注重消费品所带来的情绪价值,讲究“该省省、该花花”,即消费品对消费者的“K型分化”效用函数为:(情绪价值+实用价值)/价格,消费者的消费行为选择出现了两面性。一方面,消费者愿意支付更高的价格,但前提是消费品可以带来更高的情绪价值,且在消费者看来,这种情绪价值的提升要远高于消费品除实用价值以外的溢价,即消费品的情绪价值极高,价格高,而实用价值可以低;另一方面,消费者可以接受消费品带来的情绪价值低,但前提是消费品的实用价值高,且不存在任何额外的溢价,消费品价格方面的优势要远高于其在情绪价值方面的缺失,即消费品的实用价值高,价格低,而情绪价值可以低。由于“K型分化”的效用函数是一个开口向上的凹函数,因此呈现两边效用高,中间效用低,即无论是追求更高的价值(价格高,但价值增量更多)还是追求更低的价格(价值低,但价格降幅更多),都会使得消费品对消费者的效用更高。
因此“K型分化”的出现,本质上是消费者在追求消费品更高效用时出现的两种选择:消费者可以接受更高的价格,但消费品所带来的情绪价值要拉满,即一种“高度奢华”的消费选择;消费者也可以接受情绪价值有限,但消费品的实用价值和价格方面的优势要拉满,即一种“极具性价比”的消费选择。
从零售商的供给曲线来看,传统的经济理论中,零售商的供给曲线通常向右上方倾斜,即价格与供给量呈正相关关系。这意味着,在其他条件不变的情况下,商品价格越高,零售商愿意提供的数量越多。而在消费“K型分化”的理论体系下,零售商的供应曲线呈现“U型”走势,即在价格无限趋近于0和无限趋近于正无穷时,零售商的供应量会增多,而在价格趋近于中间值时,零售商的供应量会减少。
这种供给曲线上的变化恰好与消费者消费行为方面的变化相一致,当价格无限趋近于0 时,零售商为消费者提供具有“极具性价比”的商品,这种情况下商品的单利比较低,但销售量的增多仍会使得零售商利润整体提升,做好“薄利多销”的同时吸引消费者增加对其其他产品的购买;当价格无限趋近于正无穷时,零售商为消费者提供具有“高度奢华”的消费选择,这种情况下商品的单利极高,虽然销售量上会因为产品限量的属性而有所减少,但由于消费者对于该类商品愿意支付高额溢价且经常具有较强消费惯性,因此其带来的利润增加较为稳定。而对于价格处于中间的产品,其因为商品的同质性,往往会因为零售商间的价格战而使得其单利和销量均同步走低,因此造成零售商对这部分产品供给的天然走低。


4. 风险提示
(1)新消费发展相关的支持政策落地节奏不及预期,对我国居民消费的拉动低于预期;
(2)房地产调整对地方经济的影响加剧,对地方经济的影响超预期,因而影响地方对居民消费支持举措的力度;
(3)居民收入增速放缓对消费增长造成一定影响,居民收入预期下滑,因而增加储蓄,减少消费。
微信扫一扫打赏
支付宝扫一扫打赏