伴随着2025年年报披露的拉开序幕,热门赛道的核心公司业绩是否能持续支撑高估值,成为许多基本面投资者关注的焦点。
披露时间来看,业绩预告早于业绩快报,早于定期报告。以年报为例,①年度业绩预告于1月31日前披露,沪市、深市主板、创业板公司若出现净利润亏损、扭亏为盈、净利润同比变动±50%以上、净资产为负(深市主板、创业板)必须强制披露;②业绩快报于2月底前披露,其中深市中小板、创业板公司,若年报预约披露时间为3-4月,需强制发布年度业绩快报。沪市主板、深市主板公司可自愿披露,非强制;③年报正式披露介于1月-4月,其中3 月-4月为集中披露期。

而从实务效果看,以Go-Goal每季度业绩超预期公司做成的组合看,2012年至今,业绩超预期公司池累计总收益达到了1136.62%,年化收益率达到了20.36%,夏普0.75(下图)。


那么又到了年报披露高峰期,我们如何在个股公布业绩后快速鉴定出公司业绩是否超预期呢?应用AI小二的“业绩鉴定”主题即可!
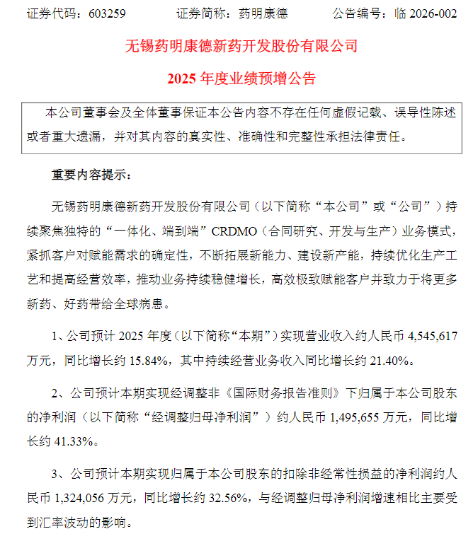
例如,昨晚药明康德公布2025年度业绩预增公告:2025年度,药明康德预计实现营业收入约454.56亿元,同比增长约15.84%,其中持续经营业务收入同比增长约21.4%。
利润端表现更为亮眼。公司预计经调整归母净利润约149.57亿元,同比增长约41.33%;扣非后归母净利润约132.41亿元,同比增长约32.56%,与经调整归母净利润增速相比主要受到汇率波动的影响;归母净利润约191.51亿元,同比增长约102.65%,其中包含出售联营公司部分股权以及剥离部分业务所获得的投资收益。

但是是否超预期?在AI小二中,我们可以通过切换标的为您快速诊断。




最终结论:综合业绩预告数据来看,药明康德2025年第四季度业绩整体超预期。其中,净利润表现尤为亮眼,大幅超出市场预测上限,是超预期的核心驱动;营业收入和扣非净利润则基本符合或略高于市场预期。
今日在商业航天等热点巨量分歧、指数整体回调下,业绩超预期的药明康德跳空高开逆市大涨!

近期年报披露高峰期来临,你也可以借助AI小二的“业绩鉴定”主题功能,快速为您关注的个股进行业绩鉴定:

微信扫一扫打赏
支付宝扫一扫打赏