炒股就看金麒麟分析师研报,权威,专业,及时,全面,助您挖掘潜力主题机会!

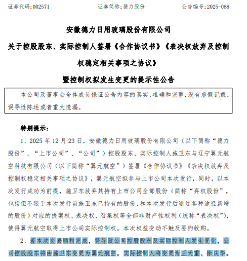
12月23日晚,德力股份(002571)公告称,公司控股股东、实控人施卫东已与辽宁翼元航空科技有限公司(简称“翼元航空”)签署协议,公司拟向翼元航空定向发行股票募集不超过8.85亿元。交易完成后,翼元航空将取得公司控股权,公司实控人将因此发生变更。
德力股份表示,翼元航空计划依托其实控人控制的辽宁华天航空科技股份有限公司(简称“华天股份”)等高端装备制造领域的核心技术、产业资源及项目经验,以“业务拓展+资源整合+管理赋能”为核心路径,推动上市公司突破现有业务边界、布局高端制造赛道。
记者注意到,在此次易主公告发布前,德力股份近期股价走势一路上扬,颇为强劲。12月23日,公司股价在午后直线拉升,尾盘封住涨停板。
翼元航空拟8.85亿元入主
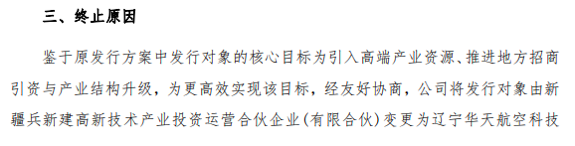
德力股份最新披露的2025年度向特定对象发行A股股票预案(修订稿)显示,公司发行对象已由新疆兵新建高新技术产业投资运营合伙企业(有限合伙)(简称“新疆兵新建合伙”)变更为翼元航空,发行数量不超过1.18亿股,发行价格为7.53元/股,募集资金不超过8.85亿元,用于补充流动资金或偿还银行贷款。

同时,以本次发行成功为前提,施卫东拟放弃其持有上市公司全部股份对应的提案权、表决权、召集权等全部非财产性权利,使得翼元航空取得上市公司实际控制权。若本次交易顺利完成,公司控股股东将由施卫东变更为翼元航空,实控人将变更为王天重、徐庆华。

以德力股份12月23日最新收盘价11.02元/股计算,该发行价格折价约三成。就股权变动情况来看,公告显示,截至预案公告日,施卫东持有公司股份31.68%,为公司实控人。按本次发行数量上限发行测算,发行完成后,翼元航空将合计持有公司不超过1.18亿股股份,占本次发行后总股本的23.08%。

回溯公告,德力股份于9月30日收到施卫东通知,正在筹划控制权变更相关事宜,该事项可能导致公司控股股东及实控人发生变更。10月15日晚,公司宣布,施卫东与新疆兵新建合伙已签署《合作协议书》《表决权放弃及控制权稳定相关事项之协议》,交易完成后,公司控股股东将变更为新疆兵新建合伙。


时隔两个多月,缘何生变?
公告显示,原发行方案中的发行对象新疆兵新建合伙的核心目标为引入高端产业资源、推进地方招商引资与产业结构升级。
而德力股份始创于1996年,是一家专业从事各类玻璃产品研发、制造的集团公司,产品类别覆盖家用玻璃、太阳能玻璃、包装玻璃、光学玻璃、耐热家电玻璃以及水晶玻璃等多个领域。
2022年以来,德力股份经营业绩一直处于亏损状态。
新主旗下拥有航天航空装备资产
连续三年业绩亏损,德力股份也迫切谋求易主打开新局面。
德力股份称,此次发行符合公司发展战略,翼元航空入主后,有望依托产业赋能,实现业务升级与多方共赢。

公告显示,翼元航空拟通过本次发行取得上市公司控股权,依托其实控人控制的华天股份等高端装备制造领域的核心技术、产业资源及项目经验,以“业务拓展+资源整合+管理赋能”为核心路径,推动上市公司突破现有业务边界、布局高端制造赛道,实现业务结构升级与价值提升,同时延伸自身产业布局、达成资产增值。

据悉,王天重系沈阳市“兴沈英才计划”高水平技术创新人才,拥有国家专利30余项,先后参与省市科技计划项目3项。
王天重、徐庆华控制的华天股份专业从事航空航天复杂构型钛合金零部件加工、飞机部件装配和工艺装备研制,在钛合金热塑成形、超塑成形领域处于国内领先地位,是国家重点型号主承制单位的一级供应商,承担了多个型号关重件生产的攻关和批产任务。

德力股份亦表示,本次发行的募集资金在扣除发行费用后,拟全部用于补充流动资金或偿还银行贷款,公司主营业务持续发展。本次发行完成后,公司总资产和净资产规模将同步增加,资产负债率将有所下降。本次发行有助于提高公司的资本实力,增强公司风险防范能力,巩固和加强公司在行业内的地位。
微信扫一扫打赏
支付宝扫一扫打赏