炒股就看金麒麟分析师研报,权威,专业,及时,全面,助您挖掘潜力主题机会!
界面新闻记者 | 杨志锦
界面新闻编辑 | 王姝
2025年金融故事的起点不是1月1日,而是2024年9月24日。
当日国新办史无前例的在上午9时举行新闻发布会,央行行长潘功胜、金融监管总局局长李云泽、证监会主席吴清“金融三巨头”同时出席。因为发布会在股市开盘之前召开,市场已嗅到了一丝不同寻常的信号。果不其然,一系列支持实体经济和金融市场的政策在当日发布。
中国央行还首次创设支持资本市场的货币政策工具。“通过这项工具所获取的资金只能用于投资股票市场。”潘功胜说,“只要这个事儿做得好,第一期5000亿,还可以再来5000亿,甚至可以搞第三个5000亿。”
金融市场被彻底点燃。9月24日上证指数大涨4.15%重回2800点,人民币兑美元汇率升值逼近7,10年期国债收益率上行,市场将之称为“9·24行情”。股、汇、债的同步反应显示市场对中国经济的信心显著增强。
在此前两年间,由于房地产市场调整、物价低迷,市场在交易资产负债表衰退、老龄化、日本化等宏观叙事,对应资产价格的走势就是,股市跌跌不休,债市持续走牛(债券牛市代表对经济前景不看好),人民币面临巨大的贬值压力。随着9月24日金融市场的逆转,市场的叙事和预期开始出现变化。
但是,一波未平,一波又起。随着2024年11月特朗普当选美国总统,全球笼罩在关税战的阴影之下。中国市场也不例外,人民币汇率已先行定价,2024年末贬值至7.3一线。参考2018年中美贸易战期间的市场表现,市场预计2025年人民币汇率将继续贬值,点位拍到7.5甚至7.6的不少,债市收益率将继续下行,股市也有压力。
现在一年过去了,中国股汇债资产的表现远超市场预期。人民币汇率在中美贸易战下反而稳步升值,现在已逼近7,10年期国债收益率上行至1.8%上方,股市表现更是亮眼。
上证指数时隔10年重返4000点,近期徘徊在3900点左右,截至12月23日,相比今年初上涨约17%,A股其他主要指数涨幅更大。放在全球来看,前述涨幅也名列前茅。如果以去年9月24日以来的涨幅来看,A股主要指数可谓“冠绝全球”。

界面新闻记者根据同花顺ifind制图
毫无疑问,中国资产在过去一年多已系统性重估。2025年中国资产的表现不仅得益于有力、得当的救市举措,更得益于中国不断增强的科技与产业实力。这使得中国经济在新一轮贸易战中表现出超强的韧性,金融市场的宏观叙事也由日本化转变为科技突破。
救市新特点
2025年4月4日,一个看似寻常的周五。
当天,国务院关税税则委员会公告称,将对原产于美国的所有进口商品加征34%的关税,中国由此成为首个对美国“对等关税”发起反制的国家。
“这对人民币及人民币资产将是历史性的时刻。”一位经济学家当日写道。
时值清明假期,中国金融市场休市,但海外市场已经“血流成河”,当日美国三大股指跌幅在6%左右。市场也意识到中美经贸博弈将是一场硬仗,中国金融市场的压力也是实实在在的。
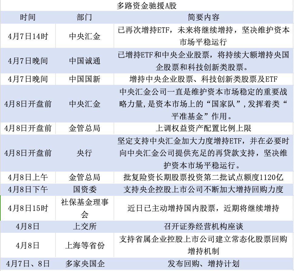
4月7日,清明假期结束后的第一个交易日,上证指数失守3100点、收跌7.3%,人民币汇率跌破7.3,10年期国债收益率下行8个BP至1.63%,后两者均面临创出新低的可能。
救市就是救火。金融市场是信心和预期的反映,在中美贸易战的背景下,只有金融市场稳住了,才能坚定各方打赢贸易战的决心。旋即一系列救市措施密集推出,短时间内多路资金“驰援”A股。
4月7日14时45分左右,中央汇金公告称:“已再次增持交易型开放式指数基金,未来将继续增持”。
次日开盘前的8时45分,中国央行发布公告称:“中国人民银行坚定支持中央汇金公司加大力度增持股票市场指数基金,并在必要时向中央汇金公司提供充足的再贷款支持,坚决维护资本市场平稳运行。”除此之外,金融监管总局、国资委、社保基金理事会等均发声或出资增持ETF。

界面新闻记者根据公开信息制表
股市因此得以稳住。4月8日,上证指数回升至3145点,5月初则进一步回升至3300点。“众人拾柴火焰高,风雨同舟浪自平。”吴清5月7日在国新办发布会上如是总结,“在广大投资者和市场参与各方共同努力下,A股市场经历了初期实际上也就一天的大幅波动后持续反弹、回稳向好,展现出较为强劲的韧性和抗风险能力。”
这也是这一轮救市的新特点,即各方通力合作,形成了以中央汇金为主导的救市“航母编队”——中国央行为中央汇金提供充足的流动性、国资系统调集的央国企资金、金融监管总局旗下的险资、证监会旗下的证券基金资金、社保基金等等。
这一轮救市还确定了中国的平准基金。平准基金是通过逆向操作熨平市场非理性波动、实现金融稳定的政策工具,多年来市场一直呼吁中国推出平准基金。在9月24日记者会结束后离场时,潘功胜被问及平准基金相关问题,他回应称“正在研究”。
六个月后,这一角色明确为中央汇金。中央汇金有关负责人在4月8日的问答中表示,中央汇金公司一直是维护资本市场稳定的重要战略力量,是资本市场上的“国家队”,发挥着类平准基金作用。
资本市场的稳定还得益于中央的提前研判与部署。2024年末召开的中央经济工作会议指出,要拓展中央银行宏观审慎与金融稳定功能,创新金融工具,维护金融市场稳定。今年中国央行积极落实这一决策,维护股市、债市、汇市的平稳运行。
股市方面,中国央行通过创设两项支持资本市场的结构性货币政策工具、再贷款支持中央汇金等方式注入流动性;债市层面,通过收紧流动性、暂停国债买卖,扭转了收益率单边下行的预期;汇市层面,综合运用中间价逆周期因子等工具,保持人民币汇率基本稳定。
正因为如此,“十五五”规划建议提出,要构建科学稳健的货币政策体系和覆盖全面的宏观审慎管理体系。
“中央银行作为最后贷款人,在维护金融市场稳定方面发挥着不可替代的作用。过去学界曾对‘货币政策是否应当关注资产价格’有过不少争论,但现在对这一问题已基本形成共识,资产价格波动直接影响金融稳定,资产价格和金融稳定理应成为央行政策的关注点。”国家金融与发展实验室主任张晓晶对界面新闻记者表示。
科技新引擎
如果说资金托底稳住了资本市场,那么科技突破则是2025牛市的核心引擎。
2025年春节期间,中国人工智能大模型DeepSeek横空出世——以较低的训练成本、较强的推理能力在全球人工智能领域脱颖而出,不仅使AI行业深受震撼,也让世界对中国的科技创新能力有了新的认识。
恒生科技应声而起,中国科技板块全面沸腾,中概股亦迎来价值重估的狂潮。A股市场的科技叙事由此开始,并几乎持续了一整年,国产AI芯片龙头股寒武纪(688256.SH)股价在8月一度超过“股王”贵州茅台(600519.SH)。
A股市场不再是银行金融一家独大的市场,“含科量”显著提升。吴清在今年9月22日的发布会上披露,A股科技板块市值占比超过1/4,已明显高于银行、非银金融、房地产行业市值合计占比;市值前50名公司中科技企业从“十三五”末的18家提升至当前的24家。
中国科技与制造实力的跃升,得益于金融等各项政策的持续支持。2017年第五次全国金融工作会议之后,金融体系加大对制造业、科技企业的支持力度,科技贷款和制造业贷款持续高增。在2019年创建股票市场科创板后,今年监管部门还设立债券市场科技板,全方位、多渠道支持科技创新。
效果是显著的。据世界知识产权组织报告,2025年中国创新指数排名提升至全球第10位,首次跻身全球前十,稳居36个中等偏上收入经济体之首,2013年以来累计上升25位。
制造业方面,中国制造业总体规模连续15年保持全球第一,近年制造业增加值占全球比重的三成。同时,中国是全球唯一拥有联合国产业分类中全部工业门类的国家。
正是凭着这样的“硬实力”,当美国把关税提高到145%时,中国并没有退让。几轮博弈下来,美国最终坐回谈判桌,双方也达成了经贸协议。
科技制造叙事也影响了债券市场、外汇市场的走势。随着股市持续走牛,债市收益率则持续上行,10年期国债收益率一度逼近1.9%,全年上行了20BP。

界面新闻记者根据同花顺ifind制图
某种程度上,科技牛导致了债熊。其逻辑有二:一是“股债跷跷板效应”,股市上涨导致一部分投资者赎回债券产品,相应导致债市下跌(收益率上行);二是科技制造叙事提升了市场对中国经济增长的信心。
这和前两年的叙事截然相反。2023年-2024年,国债收益率持续下行,市场的操作是加杠杆、加久期(利率下行,杠杆越高、久期越长,收益越高),30年国债甚至被调侃为“中国的纳斯达克”。而2025年杠杆越高、久期越长,则亏损越多。
“在10年期国债收益率下破2%时,人们叫喊着零利率,但同时也对自己的职业生涯感到担忧,现在这种担忧烟消云散了。”北京某大型公募基金经理对界面新闻记者表示。
汇率方面,人民币汇率在4月短暂贬值接近7.4后稳步升值,目前已接近7。除了美元指数下跌、中国经济韧性外,市场还从购买力平价等角度解释人民币升值的原因,代表人物为央行原调查统计司司长盛松成。
盛松成近期指出,中国劳动生产率持续提升,从过去劳动密集型产品为主逐步转向高端制造、高科技产品,部分领域与美国并驾齐驱或已超越。“如果按照购买力平价计算,有人认为汇率甚至可能在1:3.5附近。从长期趋势看,人民币明显低估。”
低利率的机遇和挑战
对于2025年的牛市,市场给出了多种解释,其中一种是“科技牛”。另外一种解释为“低利率牛”。所谓“低利率牛”,指随着中国利率水平持续下降,社会资金纷纷向股市转移,进而推动股市上涨。
曾几何时,中国关注低利率更多是一种“隔岸观火”的心态,主要讨论欧美等发达国家的零利率、负利率。但近三年来,随着中外货币政策分化,中国央行多次降息,而欧美央行在大通胀背景下加息,中外利率水平逆转。
目前中国1.8%的国债收益率水平在全球处于较低的水平,5年期存款利率不到1.5%,“存款搬家”的讨论不断。中国央行数据显示,今年前11月非银机构存款新增6.74万亿元,创出历史新高。
浦发银行金融市场总监薛宏立对界面新闻记者表示:“无风险收益率下行,将抬升股票等风险资产估值,有利于加快资本市场定价重塑,形成财富效应。”
“当前,红利资产的股息率已普遍大幅高于10年期国债收益率。在流动性充裕、经济复苏以及央国企市值管理要求提升的大背景下,红利资产股息丰厚、估值稳定,展现出较高的配置价值。”某股份行理财子负责人对界面新闻记者表示。
于是,以银行为代表的红利资产崛起。同花顺ifind数据显示,截至12月18日申万银行指数4202点,相比去年末上涨10%,过去两年上涨50%,市场称之为“美国有英伟达,中国有‘银伟达’”。

界面新闻记者根据同花顺ifind制图
当红利股暂歇时,科技股接棒上涨;当科技股到达新台阶后,红利股上涨——2025年的A股正是在“低利率牛”、“科技牛”的切换下不断走高。
但是,低利率也会带来一系列挑战,包括压缩货币政策空间、侵蚀银行盈利能力、加剧贫富分化、推高资产泡沫等,这些问题仍需引起关注。
展望2026年,市场认为,科技叙事和低利率叙事仍可能持续,A股仍可能上涨;随着名义增速的修复,债市收益率或将震荡走高,人民币则有望温和升值。
瑞银证券近期的一份报告称,增量宏观政策、A股盈利增长加速、无风险利率下行、居民储蓄持续往股市“搬家”、长线资金持续净流入以及市值管理改革的持续推进等因素共振,将助力A股市场的估值进一步上行。
微信扫一扫打赏
支付宝扫一扫打赏