界面新闻记者 | 杨志锦
界面新闻编辑 | 王姝
据中国央行网站12月24日晚间消息,中国人民银行货币政策委员会2025年第四季度(总第111次)例会于12月18日召开,会议研究了下阶段货币政策主要思路。
根据会议的相关定调看,明年一季度降准降息概率较低。一是中央经济会议提出的“灵活高效运用降准降息等多种政策工具”,力度已较“适时降准降息”、“择机降准降息”有所减弱,而此次例会未直接提及降准降息。
二是此次例会首度提出要“促进社会综合融资成本低位运行”,而此前的要求大多是下降或者稳中有降。从过往看,“下降或者稳中有降”的要求下不一定有降息,但现在“低位运行”的要求下,对降息的诉求更低。
值得注意的是,近期货币政策委员会成员出现调整。货币政策委员会成员由14人组成,其中包括3名央行官员(不含兼任外汇局局长的央行副行长),即央行行长和两位副行长。此次例会信息显示,央行副行长邹澜出席了会议,显示他已兼任货币政策委员会委员。
邹澜长期在央行金融市场司工作,2022年从金融市场司司长任上调任货币政策司司长,今年2月升任央行副行长,对货币政策和金融市场非常熟悉。

未直接提及降准降息
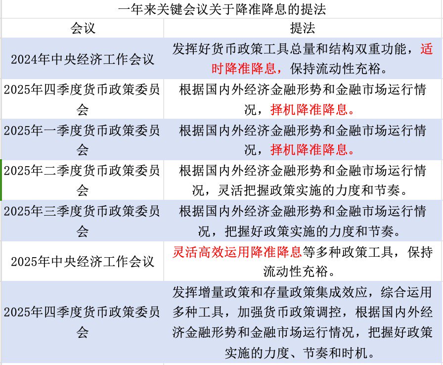
据界面新闻记者梳理,一年来关于降准降息的表述经历了“适时降准降息”、“择机降准降息”、“灵活高效运用降准降息等多种政策工具”(近期中央经济工作会议日出)的变迁,其对应降准降息的概率呈现下降的态势。

界面新闻记者根据公开信息制表
具体而言,“适时”意味着政策已经在安排,只是时间的问题,兑现概率较高;“择机”侧重于在多个可能的时间点中选择一个最优的时机来采取行动,兑现概率有所下降;“灵活高效运用降准降息等多种政策工具”意味着不一定采取降准降息的措施,因为货币政策工具箱中还有其他工具,比如再贷款。
中央财办有关负责同志近期在解读2025年中央经济工作会议精神表示,货币政策工具箱既包括降准降息,也包括其他短期、中期、长期流动性投放工具。明年将灵活搭配、高效运用多种工具,使社会融资规模、货币供应量增长同经济增长、价格总水平预期目标相匹配。
此次货币政策委员会例会研究了下阶段货币政策主要思路。会议建议,发挥增量政策和存量政策集成效应,综合运用多种工具,加强货币政策调控,根据国内外经济金融形势和金融市场运行情况,把握好政策实施的力度、节奏和时机。
相比中央经济工作会议“灵活高效运用降准降息等多种政策工具”的定调,此次会议定调最大的一个变化就是未直接提及“降准降息”,这可能意味着明年一季度降准降息的概率较低。
“灵活高效运用降准降息等多种政策工具要求下,降准降息的希望也不大,但现在降准降息都不提,短期货币政策进一步刺激的可能性下降。”北京某公募基金投研总监对界面新闻记者表示。
究其原因,当前货币政策空间明显收窄。具体而言,当前政策利率——7天逆回购利率为1.4%,距0利率下限已较近,同时商业银行净息差较低,也制约降息的空间;当前法定存款准备金率(加权)为6.2%,距5%的隐形下限也较近。
远东资信研究院副院长、首席宏观研究员张林对界面新闻记者表示,央行加大国债买卖、买断式逆回购等方式也可以替代降准进行流动性调控,而存款准备金率面临5%的隐性下限约束,同时跨周期调节要求下政策利率下调的空间也需要更加珍视。
此外,明年一季度在财政政策靠前发力的背景下,宏观经济有望实现“开门红”,而中央对明年货币政策暂无靠前发力的要求。
据界面新闻记者梳理,近年来宏观政策大多要求靠前发力,典型的如2022年。2021年末中央经济工作会议提出“政策发力适当靠前”,2022年地方债发行明显靠前,1月份央行降准降息落地。
“一年之计在于春,所以我们要抓紧做事,前瞻操作,走在市场曲线的前面,及时回应市场的普遍关切,不能拖,拖久了,市场关切落空了,落空了就不关切了,后面的事就难办了,所以我们不能拖,要走在前面,及时回应市场的普遍关切。”时任央行副行长刘国强2022年1月18日在国新办发布会上表示。
而明年靠前发力仅指向财政政策,未对货币政策提出要求。中央财办有关负责同志表示,财政政策实施时机上,主动靠前发力。合理加快资金下达拨付,推动尽快形成实际支出和实物工作量。
当然,随着政府债发行增加以及春节时点因素,流动性也可能趋于紧张,市场也高度关注降准的可能性。“如果降准,下一个时间窗口可能是春节前,但目前看概率也不是很高,毕竟央行还可以通过国债买卖等向市场补充流动性。”前述北京公募基金投研总监对界面新闻记者表示。
在降准降息概率较低的情况下,明年将会更加注重结构性货币工具的使用。此次例会表示,有效落实好各类结构性货币政策工具,扎实做好金融“五篇大文章”,加强对扩大内需、科技创新、中小微企业等重点领域的金融支持。用好证券、基金、保险公司互换便利和股票回购增持再贷款,探索常态化的制度安排,维护资本市场稳定。
促进社会综合融资成本低位运行
此次货币政策委员会例会定调的另一大变化是,首度提出“促进社会综合融资成本低位运行”。
据界面新闻记者检索,“综合融资成本”首次提出于2019年。当年政府工作报告提出,清理规范银行及中介服务收费,完善金融机构内部考核机制,激励加强普惠金融服务,切实使中小微企业融资紧张状况有明显改善,综合融资成本必须有明显降低。
“综合融资成本”最早指向小微企业的相关成本,后进一步演变为“社会综合融资成本”。界面新闻记者根据央行的相关表述看,“社会”涵盖对象不止小微企业,还包括其他各类企业及个人部门;综合融资成本既包括利息成本和非利息成本两类,其中利息成本主要是贷款利率和发债利率,非利息成本主要适用于企业,包括抵押费、担保费、中介服务费等。

过往货币政策委员会例会关于“综合融资成本”的要求大多是“下降”或者“稳中有降”,实现方式大体有三种:
一是降息,即政策利率下调带动贷款利率、债券发行利率下降,直接降低各方融资成本。如央行在2022年四季度货币政策执行报告中表示,在降息空间有限的情况下,仍适度引导政策利率下行,政策效果明显,企业贷款利率由2018年高点的5.60%降至2022年12月的3.97%,个人住房贷款利率从5.75%降至4.26%,公司债利率也有下降,切实降低了实体经济债务负担。
二是畅通货币政策传导,即在不降低政策利率的背景下,通过LPR改革等方式降低贷款利率,这在2019年–2022年期间较为明显。“当时监管有要求,LPR降,贷款利率必须得跟着降,且降幅不低于LPR;LPR不降,贷款利率也得降。总之,需要压降LPR和贷款利率之间的点差。”某股份行资产负债部人士对界面新闻记者表示。
三是降低企业贷款非利息成本。2024年9月以来,央行开展明示企业贷款综合融资成本试点工作,全国已有30个省(自治区、直辖市)参与试点,有效降低了非利息成本。
从过往看,当监管提出社会综合融资成本“下降”或者“稳中有降”时,可能有降息操作,但并不一定有降息,比如可以降低非利息成本或者畅通货币政策传导机制等。现在不再提“下降”或者“稳中有降”,而是“低位运行”,意味着对降息的诉求较低。

界面新闻记者根据公开信息制表
究其原因,企业和个人贷款利率已处于较低水平。央行数据显示,今年11月企业新发放贷款(本外币)加权平均利率约为3.1%,比上年同期低约30个基点;个人住房新发放贷款(本外币)加权平均利率约为3.1%,比上年同期低约3个基点。
央行下属《金融时报》援引业内专家的观点称,综合融资成本下降是货币条件比较宽松的重要体现。利率是资金的价格,主要受到资金供求关系的影响,近年来企业和居民融资成本低位下行,说明货币条件比较宽松、资金供给比较充裕,实体经济有效融资需求得到了充分满足。
微信扫一扫打赏
支付宝扫一扫打赏