炒股就看金麒麟分析师研报,权威,专业,及时,全面,助您挖掘潜力主题机会!
来源:财联社
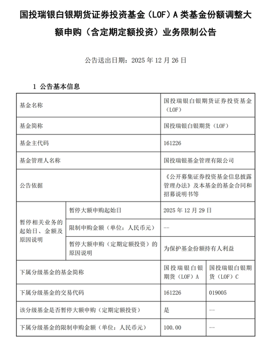
国投白银LOF(161226)今日10:30复牌跌停,已连续2日跌停。截至发稿,成交额3亿元,现溢价率为29.64%。国投瑞银白银期货(LOF)昨日发布公告称,12月29日起,限制本基金A类基金份额定期定额投资金额为100.00元。

此前消息:
国投瑞银白银期货(LOF)12月25日公告称,12月29日起,限制本基金A类基金份额定期定额投资金额为100.00元。

该基金曾多次调整投资额度。10月15日,国投白银LOF基金公告称,A类份额及C类份额的定期定额投资金额上限分别为6000元和40000元;10月20日,国投白银LOF基金再次发布公告,继续收紧了限购金额,A类份额及C类份额的定期定额投资金额上限分别为100元和1000元;12月19日,国投白银LOF基金发布公告,将A类份额及C类份额的定期定额投资金额上限分别调整为500元和500元。
微信扫一扫打赏
支付宝扫一扫打赏