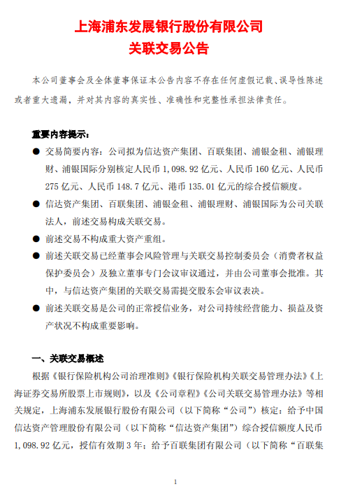
12月26日金融一线消息,浦发银行公告称,根据《银行保险机构公司治理准则》《银行保险机构关联交易管理办法》《上海证券交易所股票上市规则》,以及《公司章程》《公司关联交易管理办法》等相关规定,该行核定:给予中国信达资产管理股份有限公司(以下简称“信达资产集团”)综合授信额度人民币1098.92亿元,授信有效期3年;给予百联集团有限公司综合授信额度人民币160亿元,授信有效期1年;给予浦银金融租赁股份有限公司综合授信额度人民币275亿元,授信到期日为2026年11月17日;给予浦银理财有限责任公司综合授信额度人民币148.7亿元,授信到期日为2026年9月30日;给予浦银国际控股有限公司综合授信额度港币135.01亿元,授信到期日2026年12月2日。
浦发银行表示,根据相关规定,因前述授信单笔交易金额占该行最近一期经审计净资产(人民币7363.29亿元)1%以上,构成重大关联交易,由该行董事会风险管理与关联交易控制委员会(消费者权益保护委员会)及独立董事专门会议审议后,提交董事会批准。其中,与信达资产集团的关联交易因交易金额占该行最近一期经审计净资产5%以上,需提交股东会审议表决。
2025年12月25日,该行召开董事会2025年第十次风险管理与关联交易控制委员会(消费者权益保护委员会)和独立董事2025年第七次会议,同意将前述事项提交董事会审议。2025年12月25日,该行召开董事会2025年第十三次会议,审议同意前述交易,并同意将与信达资产集团的关联交易提交股东会审议表决。鉴于前述单笔授信金额分别占公司最近一期经审计净资产的0.5%以上,根据《上海证券交易所股票上市规则》规定予以披露。




微信扫一扫打赏
支付宝扫一扫打赏