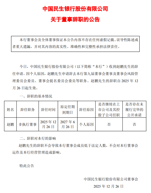
12月26日金融一线消息,民生银行公告称,公司收到赵鹏的辞任申请,赵鹏因个人原因申请辞去公司第九届董事会董事及董事会风险管理委员会委员、董事会提名委员会委员等职务。赵鹏的辞职自2025年12月26日起生效。赵鹏的辞职不会导致本行董事会成员低于法定人数,不会对本行董事会运作及本行经营管理造成影响。

12月26日金融一线消息,民生银行公告称,公司收到赵鹏的辞任申请,赵鹏因个人原因申请辞去公司第九届董事会董事及董事会风险管理委员会委员、董事会提名委员会委员…
12月26日金融一线消息,民生银行公告称,公司收到赵鹏的辞任申请,赵鹏因个人原因申请辞去公司第九届董事会董事及董事会风险管理委员会委员、董事会提名委员会委员等职务。赵鹏的辞职自2025年12月26日起生效。赵鹏的辞职不会导致本行董事会成员低于法定人数,不会对本行董事会运作及本行经营管理造成影响。
