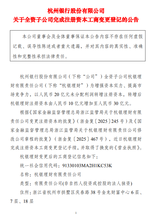
12月26日金融一线消息,杭州银行发布公告称,公司全资子公司杭银理财有限责任公司(下称“杭银理财”)为增强资本实力、提高市场竞争力,以人民币 20 亿元未分配利润转增注册资本,转增后杭银理财注册资本由人民币 10 亿元增加至人民币30 亿元。
根据《国家金融监督管理总局浙江监管局关于杭银理财有限责任公司变更注册资本的批复》(浙金复〔2025〕245 号)及《国家金融监督管理总局浙江监管局关于杭银理财有限责任公司修改公司章程的批复》(浙金复〔2025〕467 号),近日杭银理财完成注册资本工商变更登记手续,并取得了换发的《营业执照》。


微信扫一扫打赏
支付宝扫一扫打赏