炒股就看金麒麟分析师研报,权威,专业,及时,全面,助您挖掘潜力主题机会!
来源:一凌策略研究
【报告导读】行情在不断的扩散与轮动之中缓慢上涨,而这也正给投资者提供了重新审视与调整的黄金窗口:2026年新的投资主线已然开始在商品市场、实体产业链与外汇市场中开始体现:即在投资大于消费的格局下,各产业链制造环节实物消耗均在加剧,大宗商品的交易区间在拉长,而中国制造优势逐渐展现,并在外汇市场上率先得到反馈。
Summary
摘要
1 跨年行情缓步开启,市场不再聚焦单一叙事
近期A股市场连续上涨,市场期待的跨年行情逐渐启动。在国内外基本面尚未出现重大变化之际,当下反弹更像是前期分母端流动性紧缩预期边际缓和后的全球风险资产共振修复,海外主要股指均实现不同程度的上涨。值得一提的是市场逐渐不再聚焦于AI中外映射行情的单一叙事,而是向更广泛的领域扩散,呈现出AI、内需、涨价链、新的产业主题(商业航天)轮涨的格局。单一叙事驱动下的市场上涨具备不稳定与高波动性,真正的牛市往往是广泛市场机会涌现与形成合力,在当前市场缓步向上,行业轮动加速之际,2026年新的投资主线也正在慢慢浮出水面。
2 如何理解近期各产业链涨价:实物消耗的扩散与汇聚
当下涨价链成为市场焦点,通过梳理各行业涨价函具体内容与业内分析可以看到,原材料价格的上涨成为价格主要推升因素;与此同时,反内卷政策的效果也正在显现,在面临上游涨价,下游压价的困境时,部分企业开始选择自发减产与联合提价的方式维护产业合理竞争秩序。往后看由于需求端的景气程度差异,涨价的持续性也有所不同。对于大宗商品而言,我们认为凌厉的上涨可能有两层原因:本轮有色金属的上涨,可能在指示边际需求更多由大量高毛利与成长性的新兴部门所驱动,占后者的成本比重偏小,对价格上涨的接受与容忍度相对而言更高,交易区间会拉长;过往产业+金融是实物库存的实际空头,当面对需求、政策和交易结构变化时,呈现脆弱性。往后全球来看,海外降息周期驱动下,制造业修复下投资强于消费的格局有望延续,而由于投资——就业传导将在AI发展下反而受阻,导致服务通胀上升缓慢,延缓通胀带来的利率约束的到来;而映射到国内股票市场,当下金属与AI投资的关系更像是2021年煤炭/火电与新能源的关系,同样受到新能源发展的宏观背景的影响,但股价却在2021年后出现了背离,其实是对业绩一阶导与二阶导表现的差异,成长性板块更关注增速边际变化的二阶导,而传统行业更关注基本面现实的趋势。当下对于上游金属原材料而言,AI投资在实物侧的延续便会带动其消耗量的增加得到兑现,而对于AI海外映射链上的部分高预期个股而言,要想进一步超预期则需要AI投资增速斜率的抬升。而对于反内卷相关部分行业而言,需求侧具备一定支撑,政策执行意愿相对较强的环节价格传导可能较为顺利,其上涨也更具持续性,如锂电产业链、晶圆制造等。而对于需求本身相对疲弱的行业(如钛白粉),在下游承受力可能有限的约束下,价格上涨持续性还需观察,然而相关行业本身新增产能有限,当需求边际修复之际或涨价顺利传导,板块困境反转的概率同样较高。
3 新的外循环格局带来新的人民币升值周期
短期来看,由于尚未看到明显的基本面预期的反转,美元走弱下中美利差收敛与年末结汇资金的季节性回流可能是近期人民币快速升值的主要原因。而中期视角下,中美关系的边际修复、中国出口韧性的超预期是人民币汇率重估的主要推动。从历史上看人民币趋势性升值期间,高外需暴露个股的销售毛利率往往会经历先升后降的过程,整体幅度并不算大,且与过去几轮升值周期相比,当下在出口结构、结算方式、贸易环境上都存在明显的不同,可能无需过于高估人民币升值对出口出海企业竞争力的削弱幅度:一方面,随着人民币认可度的不断提升,当下出口的结算货币中,人民币结算的比例已经超过美元;另一方面,当前大量出口高景气的领域,中国集中了全球主要的产能与份额,具备一定的不可替代性,且产品附加值更高,价格传导能力更强;值得一提的是,近些年来围绕中国低价出口的贸易制裁事件频发,中国出口价格的适当回升可以适当缓和贸易保护主义的激烈反弹。值得一提的是,人民币的升值也一定程度缓解了大宗商品、集成电路等价格上涨带来的成本压力,我们基于升值周期中汇兑损益环比减少,并且剔除行业因素后毛利率与净利率依然出现抬升两个维度进行筛选,最终得到人民币升值周期中受益的个股大多集中于通信设备、环境治理、航空机场、电子、锂电池等行业中。
4 新的主线正在浮出水面,把握当下切换窗口期
2026年新的投资主线已然开始在商品市场、实体产业链与外汇市场中开始体现:在投资大于消费的格局下,各产业链制造环节实物消耗均在加剧,大宗商品的交易区间在拉长,而中国制造优势逐渐展现,并在外汇市场上率先得到反馈。推荐:1、AI投资与全球制造业复苏共振的工业资源品——铜、铝、锡、锂、原油及油运;2、具备全球比较优势且周期底部确认的中国设备出口链——电网设备、储能、锂电、光伏、工程机械、商用车,以及国内制造业底部反转品种——化工(印染、煤化工、农药、聚氨酯、钛白粉)、晶圆制造等;3、抓住入境修复与居民增收叠加的消费回升通道——航空、酒店、免税、食品饮料;4、受益于资本市场扩容与长期资产端回报率见底的非银(保险、券商)。
风险提示:
国内经济修复不及预期;海外经济大幅下行。
报告正文

1 不再聚焦单一叙事的市场,新的主线正在浮现
2025年12月中下旬以来,A股市场连续上涨,市场期待的跨年行情似乎正在启动。在国内外基本面尚未出现重大变化之际,当下反弹更像是前期分母端流动性紧缩预期边际缓和后的全球风险资产共振修复,全球主要市场股指均实现不同程度的上涨。值得一提的是行业层面,市场逐渐不再聚焦于AI中外映射行情的单一叙事,而是向更广泛的领域扩散,呈现出AI、内需、涨价链、新的产业主题(商业航天)轮涨的格局。
需要指出的是,单一叙事驱动下的市场上涨本身就具备不稳定与高波动性,真正的牛市往往是广泛市场机会的涌现与形成合力后的向上驱动,在当前市场缓步向上,行业轮动加速的时刻,2026年新的投资主线也正在慢慢浮出水面:即在AI投资与全球制造业复苏共振下,更广范围下的实物消耗加剧并带动中国优势制造的价值重估,与政策红利下内需消费的底部企稳回升。


2 对于近期产业链涨价行情的理解与评估
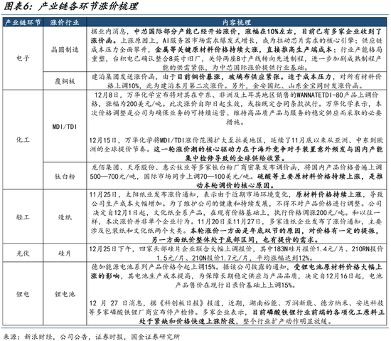
近期涨价链成为了市场关注焦点,并呈现出多领域扩散特征:大宗商品领域,贵金属、工业金属、碳酸锂等价格连创新高;科技链中,晶圆制造厂商中芯国际宣布对部分产能涨价10%,而覆铜板厂商建滔集团12月二次提价;反内卷板块中,化工(MDI、钛白粉)、造纸、硅片、锂电等领域同样宣布不同程度的涨价。从背后推动力上,通过梳理各家涨价函内容中可以看到,原材料价格的上涨成为主要因素之一,即成本推升的被动涨价居多;与此同时,反内卷政策的效果也正在显现,在面临上游涨价,下游压价的困境时,部分企业开始选择自发减产与联合提价的方式维护产业合理竞争秩序。


往后看涨价的持续性上,由于需求端的景气程度差异,对于涨价的可接受性可能也有所不同。对于大宗商品而言,我们认为凌厉的上涨可能有两层原因:本轮有色金属的上涨,可能在指示边际需求更多由大量高毛利与成长性的新兴部门所驱动,占后者的成本比重偏小,对价格上涨的接受与容忍度相对而言更高,交易区间会拉长;过往产业+金融是实物库存的实际空头,当面对需求、政策和交易结构变化时,呈现脆弱性。往后全球来看,海外降息周期驱动下,制造业修复下投资强于消费的格局有望延续,而由于投资——就业传导将在AI发展下反而受阻,导致服务通胀上升缓慢,延缓通胀带来的利率约束的到来;而映射到国内股票市场,当下金属与AI投资的关系更像是2021年煤炭/火电与新能源的关系,同样受到新能源发展的宏观背景的影响,但股价却在2021年后出现了背离,其实是对业绩一阶导与二阶导表现的差异,成长性板块更关注增速边际变化的二阶导,而传统行业更关注基本面现实的趋势。当下对于上游金属原材料而言,AI投资在实物侧的延续便会带动其消耗量的增加得到兑现,而对于AI海外映射链上的部分高预期个股而言,要想进一步超预期则需要AI投资增速斜率的抬升。

而对于反内卷相关部分行业而言,需求侧具备一定支撑,政策执行意愿相对较强的环节价格传导可能较为顺利,其上涨也更具持续性,如锂电产业链、晶圆制造等。而相较之下,对于下游需求本身相对疲弱的行业而言(如钛白粉),在下游承受力可能有限的约束下,其价格的上涨持续性还需观察,然而好消息是其行业本身新增产能已然有限,当需求边际修复之际或涨价顺利传导,其板块困境反转的概率同样较高。


3 新的外循环格局带来新的人民币升值周期
本周四(2025年月12月25日)离岸人民币兑美元汇率一度破7,为2024年首次。短期来看,由于尚未看到明显的基本面预期的反转,美元走弱下中美利差收敛与年末结汇资金的季节性回流可能是近期人民币快速升值的主要原因,事实上,近期人民币相较于其他货币虽也有一定升值,然而幅度上相对并不明显。而中期视角来看,本轮人民币升值周期始于2025年4月的中美贸易冲突,彼时在对中国经济悲观预期下人民币兑美元汇率一度贬值7.4,随后在中美关系改善、中国出口展现出超预期的韧性以及美元本身的贬值带动下,人民币重新步入升值周期。

而在市场高度关注的人民币升值对出口出海链的影响上,从历史上看人民币趋势性升值期间,高海外暴露(海外业务收入占比超50%)个股组合的销售毛利率往往会经历先升后降的过程,整体幅度并不算大,且与2016年至2017年、2020年至2021年两轮升值周期相比,当下在出口结构、结算方式、贸易环境上都存在明显的不同,投资者可能无需过于高估人民币升值对出口出海企业竞争力的削弱幅度。一方面,随着人民币认可度的不断提升,当前出口的结算货币中,人民币结算的比例已经超过美元;另一方面,当前大量出口高景气的领域,中国集中了全球主要的产能与份额,具备一定的不可替代性,且产品附加值更高,价格传导能力更强;值得一提的是,近些年来围绕中国低价出口的贸易制裁事件频发,中国出口价格的适当回升可以部分缓和对华贸易保护主义的激烈反弹。


值得一提的是,人民币的升值也一定程度缓解了大宗商品、集成电路等价格上涨带来的成本压力,我们基于在2010年以来的三轮升值周期中汇兑损益环比减少,并且剔除行业因素后毛利率与净利率依然出现抬升两个维度进行筛选,从结果上看,受益个股大多集中于通信设备、环境治理、航空机场、电子、锂电池等行业中。


4 平淡行情下,寻找2026年新主线
行情在不断的扩散与轮动之中缓慢上涨,而这也正给投资者提供了重新审视与调整的黄金窗口:2026年新的投资主线已然开始在商品市场、实体产业链与外汇市场中开始体现:即在投资大于消费的格局下,各产业链制造环节实物消耗均在加剧,大宗商品的交易区间在拉长,而中国制造优势逐渐展现,并在外汇市场上率先得到反馈。推荐:
一是看好 AI投资与全球制造业复苏共振的工业资源品——铜、铝、锡、锂、原油及油运;二是具备全球比较优势且周期底部确认的中国设备出口链——电网设备、储能、锂电、光伏、工程机械、商用车,以及国内制造业底部反转品种——印染、煤化工、农药、聚氨酯、钛白粉、晶圆制造等;二是抓住入境修复与居民增收叠加的消费回升通道——航空、酒店、免税、食品饮料;三是受益于资本市场扩容与长期资产端回报率见底的非银(保险、券商)。
5 风险提示
国内经济修复不及预期:如果后续国内经济数据超预期走弱,那么文中对于企业资本回报企稳回升的假设也就不适用。
海外经济大幅下行:如果海外经济超预期下行,那么全球制造业共振修复可能会暂停,实物资产需求也会放缓。
微信扫一扫打赏
支付宝扫一扫打赏