周末突然刷屏。

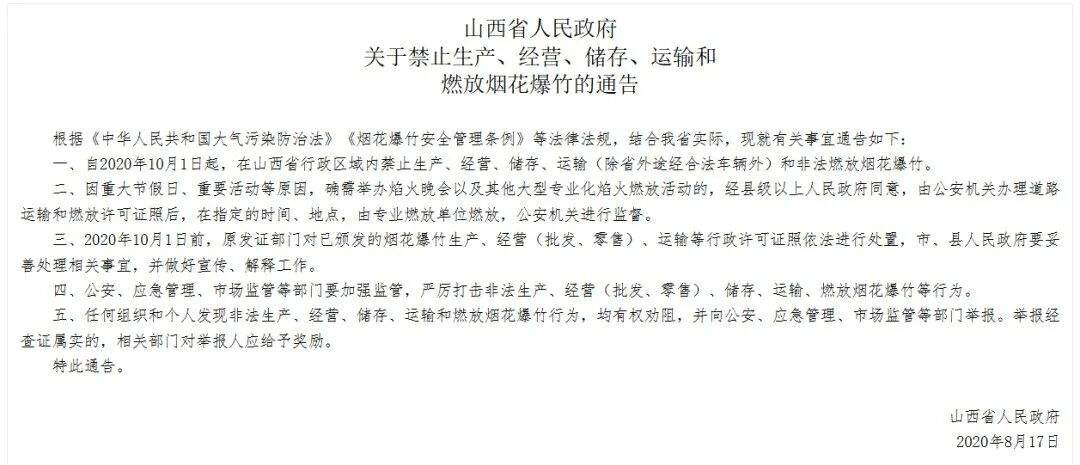
据山西日报消息,12月16日,山西省人民政府发布《山西省人民政府关于宣布废止124件行政规范性文件的决定》,宣布废止的行政规范文件目录包含《山西省人民政府关于禁止生产、经营、储存、运输和燃放烟花爆竹的通告(2020年8月17日)》。

该通告曾表示,自2020年10月1日起,在山西省行政区域内禁止生产、经营、储存、运输(除省外途经合法车辆外)和非法燃放烟花爆竹。此外,因重大节假日、重要活动等原因,确需举办焰火晚会以及其他大型专业化焰火燃放活动的,经县级以上人民政府同意,由公安机关办理道路运输和燃放许可证照后,在指定的时间、地点,由专业燃放单位燃放,公安机关进行监督。

最新发布的《山西省人民政府关于宣布废止124件行政规范性文件的决定》提到:经清理,省政府决定对制定依据已发生重大变化、主要内容已被新的法律法规规章或上级文件所涵盖、调整对象已消失、工作任务已完成或内容已不适应经济社会发展的124件行政规范性文件宣布废止。凡列入本决定附件废止目录的行政规范性文件,自本决定印发之日起停止执行,不再作为行政管理的依据。
山西省人民政府强调,各地、各部门要做好相关政策的衔接落实,对因文件废止需要制定替代政策措施的,要抓紧研究制定,确保管理无空当;对涉及群众切身利益的,要做好宣传解读,实现平稳过渡。
另据山西当地媒体此前报道,山西省在烟花爆竹管理政策上此前已进行过调整,根据2023年11月9日发布的《山西省人民政府办公厅关于公布山西省行政许可事项清单(2023年版)的通知》,山西省新增了一系列与烟花爆竹相关的行政许可事项,新增的行政许可事项包括“生产、储存烟花爆竹建设项目安全设施设计审查”“烟花爆竹生产企业安全生产许可”以及“烟花爆竹经营许可”。这些许可事项由省应急厅主管,省、市、县三级应急管理部门负责实施。这一变化旨在强化对烟花爆竹产业的监管,保障生产、储存和经营过程中的安全。该公告意味着山西省对于烟花爆竹政策进行了更加细致和灵活的调整。
对此,网友们纷纷表示:“年味回来了!”不过也有网友提醒,要注意防范火灾。

微信扫一扫打赏
支付宝扫一扫打赏