登录新浪财经APP 搜索【信披】查看更多考评等级
财联社12月29日讯(编辑 杨斌 实习生 郑斐睿) 时值岁末,回望全年,银行理财业务监管利剑高悬,罚单超百张。
财联社据相关渠道进行不完全梳理统计,今年以来,监管部门已对理财业务(注:本文罚单统计口径为处罚因由包含理财的罚单)开出至少102张罚单,涵盖千万级巨额罚款、多名高管或从业人员被禁业等多种情形。
银行理财乱象频发 监管剑指代销与合规
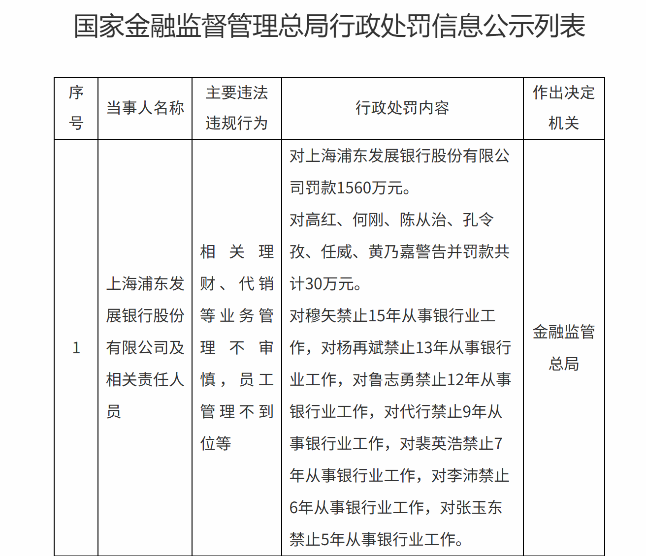
最新一例理财处罚来自浦发银行。12月19日,国家金融监督管理总局披露的行政处罚信息显示,上海浦东发展银行股份有限公司因理财、代销等业务管理不审慎以及员工管理不到位等违法违规行为,被处以1560万元罚款 。
此次处罚不仅针对机构,还对多名具体责任人实施了严厉的“双罚”。7名责任人被处以禁业处罚和罚款。

上述案例并非孤例,财联社梳理近期的监管信息发现,多家商业银行因理财业务违规成为处罚重点。
根据企业预警通的处罚汇总数据,截至12月26日,今年以来各监管已针对银行理财开出至少95张罚单,其中36张处罚机构,59张处罚相关责任人。
年内因理财业务被罚银行情况一览

从上表可见,包括工商银行、建设银行、农业银行、民生银行、上海银行在内的多家银行及其分支机构均收到监管罚单,违规事项主要集中在销售环节与流程管控。
在统计周期内,监管部门对相关机构违规行为保持高压态势,开出多张金额超过500万元的大额罚单。
从被处罚机构的类型分布来看,股份制银行是大额罚单的主要承压者,其违规主要集中在总分行层面的理财投资运作、同业业务及代销管理等核心环节。
国有大行的罚单多集中在二级分行及以下网点,主要问题在于基层网点的销售合规性及信贷资金回流购买理财的资金监控问题。
农商行与城商行则呈现出“数量多、频次高”的特点,其违规重灾区在于理财投资与自营投资风险未有效隔离、通过理财业务虚增规模等。
深入分析理财业务的具体违规原因,主要集中在投资端、销售端及资金流向端三个维度。
首先是投资运作端违规,这是大额罚单的主要来源,具体表现为理财资金投资非标资产管理不到位(期限错配)、理财投资与自营投资风险未完全分离、以及理财资金违规用于限制性领域或归还本行贷款。
其次是销售与消保端违规,主要包括代客操作购买理财、理财产品销售“双录”不规范、误导销售以及违规承诺收益,此类违规在基层网点尤为普遍。
最后是资金流向端的关联违规,即“信贷资金回流购买理财”,多张罚单显示企业或个人将流动资金贷款挪用于购买理财产品。
理财子公司年内被开出多张千万罚单
除母行外,作为理财业务核心载体的银行理财子公司今年面临的监管处罚不少。据统计,2025年以来,已有交银理财、中银理财、华夏理财等7家机构收到监管罚单。
年内因理财业务被罚理财子情况一览

从处罚金额来看,部分罚单达到千万级别。其中,交银理财在今年2月因理财产品信息披露不规范、投后管理履职不到位等问题被罚1750万元,创下年内高点;中银理财、华夏理财、广银理财也分别被罚1290万元、1200万元和1159.88万元。
信息显示,违规事项涵盖了从产品募集到投资运作的各个环节,包括理财产品期限错配、投资集中度超标、非标债权投资管理不到位以及系统管控缺失等核心业务领域。
对于理财子公司频频遭遇重罚的现象,资深金融监管政策专家周毅钦此前在接受财联社记者采访时指出,理财子公司监管正呈现显著升级态势。他预计,鉴于当前复杂的市场环境和迫切的投资者权益保障需求,未来罚单金额或将持续走高,处罚也将更加常态化。值得注意的是,监管的审查重点正在发生结构性转移。周毅钦表示,未来信息披露和消费者权益保护或成为监管的核心发力点。
微信扫一扫打赏
支付宝扫一扫打赏