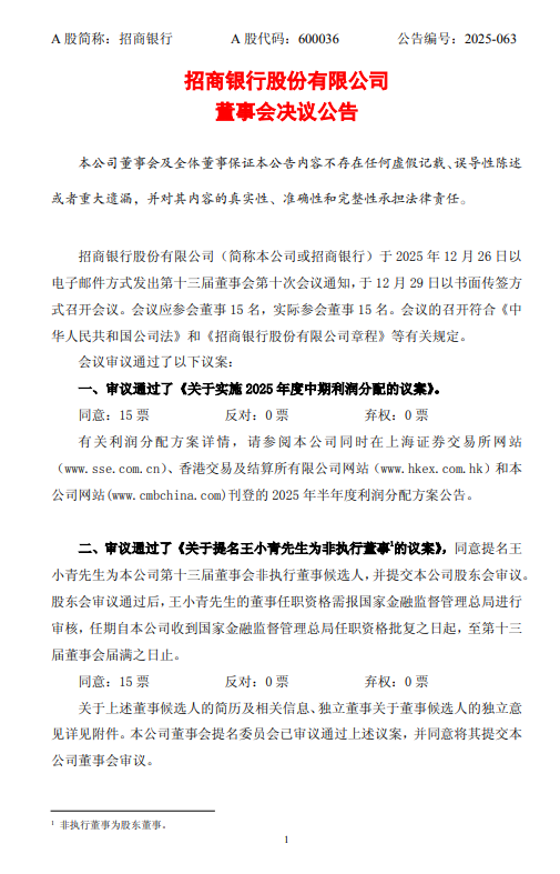
12月29日金融一线消息,招商银行发布董事会决议公告,审议通过了《关于提名王小青先生为非执行董事的议案》,同意提名王小青为该公司第十三届董事会非执行董事候选人,并提交该公司股东会审议。股东会审议通过后,王小青的董事任职资格需报国家金融监督管理总局进行审核,任期自该公司收到国家金融监督管理总局任职资格批复之日起,至第十三届董事会届满之日止。

12月29日金融一线消息,招商银行发布董事会决议公告,审议通过了《关于提名王小青先生为非执行董事的议案》,同意提名王小青为该公司第十三届董事会非执行董事候选…
12月29日金融一线消息,招商银行发布董事会决议公告,审议通过了《关于提名王小青先生为非执行董事的议案》,同意提名王小青为该公司第十三届董事会非执行董事候选人,并提交该公司股东会审议。股东会审议通过后,王小青的董事任职资格需报国家金融监督管理总局进行审核,任期自该公司收到国家金融监督管理总局任职资格批复之日起,至第十三届董事会届满之日止。
