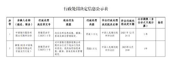
12月30日金融一线消息,据中国人民银行荆州市分行行政处罚决定信息公示表显示,中国银行股份有限公司荆州分行因违反信用信息采集、提供、查询及相关管理规定,被罚款5万元。同时,柳某(时任中国银行股份有限公司石首支行行长)对中国银行股份有限公司荆州分行以下违法行为负有责任:违反信用信息采集、提供、查询及相关管理规定,被罚款1万元。

12月30日金融一线消息,据中国人民银行荆州市分行行政处罚决定信息公示表显示,中国银行股份有限公司荆州分行因违反信用信息采集、提供、查询及相关管理规定,被罚…
12月30日金融一线消息,据中国人民银行荆州市分行行政处罚决定信息公示表显示,中国银行股份有限公司荆州分行因违反信用信息采集、提供、查询及相关管理规定,被罚款5万元。同时,柳某(时任中国银行股份有限公司石首支行行长)对中国银行股份有限公司荆州分行以下违法行为负有责任:违反信用信息采集、提供、查询及相关管理规定,被罚款1万元。
